Non-invasive Respiratory Support Paths In ... - Pulmonology
Maybe your like
Non-invasive respiratory therapies (NIRT) have become paramount interventions in the management of COVID-19 induced acute respiratory failure.1 Patients developing COVID-19 related Acute Respiratory Failure may be successfully treated by means of Conventional Oxygen Therapy (COT), High Flow Nasal Cannula (HFNC), Continuous Positive Airway Pressure (CPAP) or Bi-level Positive-Pressure ventilation (Bilevel-PAP) with the avoidance of endotracheal intubation (ETI) and invasive mechanical ventilation (IMV).
Recent data from the world´s widest database2 (International Severe Acute Respiratory and emerging Infections Consortium-ISARIC) suggests that 20% of patients with COVID-19 are admitted at some point of their illness into an intensive care unit (ICU) or high dependency unit (HDU). Non-invasive ventilation (including both CPAP and Bi-level PAP) was applied in 15% of cases, while High-flow nasal cannula (HFNC) in 14%.
Two main concerns dealing with the use of NRST are the risk of delaying intubation in case of failure and the fear of virus spreading among health care workers (HCW) during noninvasive respiratory treatment.
The pragmatic implications for the clinical practice are respectively the applications of reliable models predicting NIRT failure3 and the use of proper personal protective equipment (PPE) together with equipment and ventilator setting limiting viral particles dispersion.4,5 Contactless monitoring can help minimize entry of HCW into rooms and so decrease their risk of viral load exposure.6
It is well known from pre-COVID 19 data, that the recipe for the success of NIRT include mandatorily the management of the carefully selected candidate in an expert setting by means of a well trained staff, with the choice of a proper equipment and bearing in mind that there is a tight window of opportunity warranting short-interval monitoring and considering timely intubation for worsening respiratory status. Ideally, NIRT, like interventional pulmonology procedures, should be performed in a dedicated negative pressure room with strict isolation precautions and sufficient ventilation to avoid aerosol contamination.7
Prolonging NIRT in absence of clinical-arterial blood gases improvement may expose the patient to the risk of an unduly delayed intubation with an increased mortality.
Since the SARS epidemic, some reservations have been raised about the benefits of NIRT, the risks of aerosolization and the consequent increase in infections among HCW. Recently, several publications report that NIRT are not actually aerosol generators, but aerosol dispersers.8 And so, with the appropriate PPE,4,5 and in the hands of experienced teams, it’s possible to reduce the intubation rate without seriously increasing the risk of nosocomial infections.
Recent experience in COVID-19 related Acute respiratory failure (21 publications including 1553 patients)9–27 with HFNC, CPAP and Bi-Level Ventilation (using negative pressure rooms in only one series15) shows average success of 60%, 55% and 59%, respectively, and an average infection rate in health professionals of 5.2%, less than the 12% reported in New York City among the staff not necessarily working with NIRT.28
However there is significant heterogeneity in the employed NIRT protocols followed in the published studies.
Recent data,29 in invasively mechanically ventilated patients, demonstrated the existence of different phenotypes of COVID-19 induced ARDS depending on static compliance, ventilator ratio as surrogate of dead space, and D-Dimer levels (as surrogate of diffuse thrombo-embolic pulmonary disease). The phenotype showing higher D-Dimer levels and lower static lung compliance is associated with greater mortality rate. One could speculate that the likelihood of improvement in gas exchange (I.e. PaO2/FiO2 ratio) after NIRT is greater in the earlier phases of COVID-19 induced ARDS patients who are still on spontaneous breathing when lung mechanics is preserved and pulmonary vascular thrombo-embolic diseases is less like to have developed. However, further clinical large controlled studies are needed to demonstrate this issue.
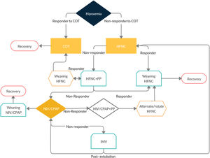
Based on this current evidence we would like to propose an algorithm (Fig. 1 and Table 1) and specific criteria to start NIRT, when to escalate NIRT, when to wean NIRT and when to proceed to Intubation. We believe it could help clinicians uniformize their practice of the management of Hypoxemic Respiratory Failure of COVID-19 and help to homogeneously collect data for the forthcoming studies.
Legend: COT, Conventional Oxygen therapy; PP, prone positioning; HFNC, High Flow Nasal cannula; NIV, Non-Invasive Ventilation; CPAP, Continuous Positive Pressure Ventilation; Use short term trials (max 6 h); if OK maintain 2–3 days.
Table 1.Summary of the proposed algorithm.
| Step 1-Start COT when SpO2< 92% | ||||
| Venturi mask to target SpO2 92-96% | ||||
| Step 2-Start HFNC when PaO2/FiO2 5 L/min | Step 3-Wean HFNC | Step 2-HFNC Failure | Step 9-HFNC After extubation | Step 10-Wean HFNC After extubation |
| Ramp up from 30 L/min until 60 L/min of Flow; FiO2 to maintain SpO2>93% | Decrease FiO2 first; when you reach FiO2 40% decrease flow | If ROX is below 2.85 at 2h, below 3.47 at 4h; or below 3.85 at 12h | If PaCO2< 45 during SBT or intubation not associated with COPD | If Flow 30 L/min and FiO2 30% |
| Step 4-Start CPAP when PaO2/FiO2 93% | When SpO2 > 94% with FiO2 5 1h or 12h after starting therapy | If PaCO2> 45 during SBT or intubation associated with COPD | ||
| Consider Self-Proning after Step 1,2,4 and 6 as tolerated by the patient, and if efficacious extend it during 3−5 days. |
Surprisingly, no published studies took into consideration normalized PaO2 and normalized PaO2/FiO2 ratio in hypoxemic and hypocapnic patients.30 As a great deal of COVID-19-related pneumonia patients show hypoxemic hypocapnic alkalosis, SpO2 values may underestimate the severity of lung damage because of the left-side shift of hemoglobin dissociation curve. We speculate that PaO2/FiO2 ratio may not be considered a reliable score of hypoxemia if we do not consider PaO2 values standardised to PaCO2 levels in hypocapnic patients (1,66*PaCO2- PaO2 – 66,4 mmHg). Again in this scenario the severity of lung impairment may be underestimated by stratifying patients according to conventional PaO2/FiO2 ratio with the consequent risk of delaying the time for starting or escalating a NIRT or for intubation.
Criteria to start conventional oxygen therapy (COT)- a)
Start when SpO2 > escalate to HFNC
It is not clear if HFNC can be more beneficial if started earlier. Preliminary non-peer review experience seems to point into an earlier start.32
- a)
Early start: If PaO2:FiO2
Tag » When To Stop Bipap Covid
-
Outcomes Of COVID-19 Patients Treated With Continuous Positive ...
-
Algorithm For Noninvasive Respiratory Support Paths In COVID-19 ...
-
Options And Cautions For Patients With COVID-19 - MDedge
-
Ventilators Are Overused For Covid-19 Patients, Doctors Say - STAT
-
COVID-19 Disease: Non-Invasive Ventilation And High Frequency ...
-
Flowchart For Non-invasive Ventilation Support In COVID-19 Patients ...
-
COVID-19 BiPAP Information Center
-
Should BiPAP Be Used In Patients With COVID-19 Or Should It Be ...
-
Noninvasive Respiratory Support For COVID-19 Patients
-
'We're Tired Of Watching People Die': The 6 Stages Of Critical COVID-19 ...
-
Management Of COVID-19 Patients Admitted To Stepdown Or ICU
-
BiPap | Johns Hopkins Medicine
-
Non-invasive Respiratory Support Paths In Hospitalized Patients With ...
-
[PDF] Management Of COVID-19-Associated Acute Respiratory Failure ...