Đề Kiểm Tra Cuối Tuần Toán Lớp 3: Tuần 4 - Đề 2
Có thể bạn quan tâm
Nâng cấp gói Pro để trải nghiệm website VnDoc.com KHÔNG quảng cáo, và tải file cực nhanh không chờ đợi.
Tìm hiểu thêm » Mua ngay Từ 79.000đ Hỗ trợ ZaloĐề kiểm tra cuối tuần Toán lớp 3: Tuần 4 - Đề 2 hệ thống các kiến thức đã học có đầy đủ lời giải cho các em học sinh tham khảo, ôn tập giúp các em học sinh nâng cao kỹ năng giải Toán và các kỹ năng học toán lớp 3 nhanh trong tuần 4.
>> Bài trước: Đề kiểm tra cuối tuần Toán lớp 3: Tuần 4 - Đề 1
Đề kiểm tra cuối tuần Toán lớp 3: Tuần 4 - Đề 2
- 1. Đề kiểm tra cuối tuần Toán lớp 3: Tuần 4 - Đề 2
- 2. Đáp án Đề kiểm tra cuối tuần Toán lớp 3: Tuần 4 - Đề 2
1. Đề kiểm tra cuối tuần Toán lớp 3: Tuần 4 - Đề 2
Phần I. Trắc nghiệm
Câu 1. Khoanh vào chữ đặt trước đáp số đúng
a) Số lớn nhất có ba chữ số hơn số lớn nhất có hai chữ số là:
A. 90
B. 900
C. 800
b) Tổng của số lớn nhất có hai chữ số và số lớn nhất có một chữ số là:
A. 100
B. 110
C. 108
Câu 2. Điền số thích hợp vào chỗ chấm
a) 6 + 6 + 6 + 6 + 6 = 6 x …
b) 6 + 6 – 6 + 6 + 6 = 6 x …
c) 6 + 6 + 6 – 6 + 6 + 6 = 6 x …
d) 6 + 6 + 6 + 6 + 6 + 6 = 6 x …
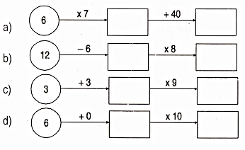
Câu 3. Điền số thích hợp vào ô trống:

Phần II. Trình bày lời giải các bài toán
Câu 1. Tính:
| a) 23 x 3 + 75 = ………….. = …………... c) 73 x 3 + 42 = ………….. = …………... | b) 14 x 2 + 105 = ………….. = …………... d) 61 x 7 – 125 = ………….. = …………... |
Câu 2. Tìm x:
| a) 32 x 2 + x = 76 ……………=………………… ……………=………………… ……………=………………… | b) 23 x 3 – x = 57 …………….=…………… …………….=…………… …………….=…………… |
Câu 3. Hà có 30 bông hoa. Nếu Hà cho Nội 4 bông thì hai bạn có số bông hoa bằng nhau. Hỏi:
a) Hà có hơn Nội bao nhiêu bông hoa?
b) Nội có bao nhiêu bông hoa?

Bài giải
a) …………………………………………………………………….
………………………………………………………………………..
b) …………………………………………………………………….
………………………………………………………………………..
2. Đáp án Đề kiểm tra cuối tuần Toán lớp 3: Tuần 4 - Đề 2
Phần I
Câu 1.
a) B
b) C
Câu 2.
a) 6 x 5
b) 6 x 3
c) 6 x 4
d) 6 x 6
Phần II
Câu 1.
a) 144
b) 133
c) 261
d) 302
Câu 2.
a) x = 12
b) x = 12
Câu 3. Đáp số
a) 8 bông
b) 22 bông
>> Bài tiếp theo: Đề kiểm tra cuối tuần Toán lớp 3: Tuần 5 - Đề 1
................
Đề kiểm tra cuối tuần Toán lớp 3: Tuần 4 - Đề 2 có đáp án giúp các bậc phụ huynh đánh giá khả năng hiểu bài cũng như sự tiến bộ của các con trong thời gian nghỉ cuối tuần, qua đó có kế hoạch hướng dẫn, hỗ trợ các con học tập phù hợp, hiệu quả hơn.
Ngoài Đề kiểm tra cuối tuần Toán lớp 3: Tuần 4 - Đề 2, các em học sinh có thể tham khảo Bài tập cuối tuần lớp 3 cả năm tổng hợp rất nhiều các dạng bài tập trong chương trình kiến thức lớp 3 của 2 môn học chính là Toán và Tiếng Việt. Các bài tập cuối tuần lớp 3 cả năm đều được xây dựng bám sát vào chương trình kiến thức Toán lớp 3, Tiếng Việt 3 giúp các em học sinh củng cố kiến thức hiệu quả.
Để tiện trao đổi, chia sẻ kinh nghiệm về giảng dạy và học tập các môn học lớp 3, VnDoc mời các thầy cô giáo, các bậc phụ huynh và các bạn học sinh truy cập nhóm riêng dành cho lớp 3 sau: Nhóm Tài liệu học tập lớp 3. Rất mong nhận được sự ủng hộ của các thầy cô và các bạn.
Từ khóa » Phiếu ôn Tập Toán Lớp 3 Tuần 4
-
Đề Kiểm Tra Cuối Tuần Toán Lớp 3: Tuần 4 - Đề 1
-
Phiếu Bài Tập Toán Lớp 3 - Tuần 4 - Abcdonline
-
Bài Tập Cuối Tuần Toán Lớp 3 Tuần 4 Có đáp án (Đề 3)
-
Bài Tập Cuối Tuần Toán Lớp 3 Tuần 4 Có đáp án (Đề 2)
-
Phiếu Bài Tập Toán Lớp 3 - Tuần 4 - Học Toán 123
-
Bài Tập Cuối Tuần Lớp 3 Môn Toán - Tuần 4
-
Bài Tập Cuối Tuần Toán 3 Tuần 4 - Đề 2 (Có đáp án Và Lời Giải Chi Tiết)
-
Phiếu Bài Tập Cuối Tuần Toán 3 - Tuần 4 - YouTube
-
Đề Kiểm Tra Cuối Tuần 4 Toán Lớp 3 - Tài Liệu Học Tập
-
Bài Tập Cuối Tuần Toán Lớp 3 Tuần 21 Chọn Lọc (3 đề)
-
Phiếu Bài Tập Cuối Tuần Toán Lớp 2 Tuần 4 - TopLoigiai
-
Phiếu Bài Tập Tuần 4 Toán 3 Tập 1 (đề B)
-
BT Cuối Tuần Toán 3 | Phiếu Bài Tập Toán 3 | Giải Toán Lớp 3 - Tech12h
-
Phiếu Bài Tập Toán Lớp 3 - Tuần 1 - MarvelVietnam