Lipopolysaccharide-Enhanced Responses Against Aryl ... - PubMed

Full text links CiteDisplay options Display options Format AbstractPubMedPMID

Abstract

Fc gamma receptor IIb (FcgRIIb) is the only inhibitory-FcgR in the FcgR family, and FcgRIIb-deficient (FcgRIIb-/-) mice develop a lupus-like condition with hyper-responsiveness against several stimulations. The activation of aryl hydrocarbon receptor (Ahr), a cellular environmental sensor, might aggravate activity of the lupus-like condition. As such, 1,4-chrysenequinone (1,4-CQ), an Ahr-activator, alone did not induce supernatant cytokines from macrophages, while the 24 h pre-treatment by lipopolysaccharide (LPS), a representative inflammatory activator, prior to 1,4-CQ activation (LPS/1,4-CQ) predominantly induced macrophage pro-inflammatory responses. Additionally, the responses from FcgRIIb-/- macrophages were more prominent than wild-type (WT) cells as determined by (i) supernatant cytokines (TNF-α, IL-6, and IL-10), (ii) expression of the inflammation associated genes (NF-κB, aryl hydrocarbon receptor, iNOS, IL-1β and activating-FcgRIV) and cell-surface CD-86 (a biomarker of M1 macrophage polarization), and (iii) cell apoptosis (Annexin V), with the lower inhibitory-FcgRIIb expression. Moreover, 8-week-administration of 1,4-CQ in 8 week old FcgRIIb-/- mice, a genetic-prone lupus-like model, enhanced lupus characteristics as indicated by anti-dsDNA, serum creatinine, proteinuria, endotoxemia, gut-leakage (FITC-dextran), and glomerular immunoglobulin deposition. In conclusion, an Ahr activation worsened the disease severity in FcgRIIb-/- mice possibly through the enhanced inflammatory responses. The deficiency of inhibitory-FcgRIIb in these mice, at least in part, prominently enhanced the pro-inflammatory responses. Our data suggest that patients with lupus might be more vulnerable to environmental pollutants.

Keywords: FcgRIIb-deficient mice; air pollution; aryl hydrocarbon receptor; systemic lupus erythematosus.

PubMed Disclaimer

Conflict of interest statement

The authors declare no conflict of interest.

Figures

Figure 1

Figure 1

Schema of the in vitro…

Figure 1

Schema of the in vitro experiments ( A ) (details in Materials and…

Figure 1 Schema of the in vitro experiments (A) (details in Materials and Methods) and the characteristic responses of RAW246.7, a macrophage cell line, against a single activation by an aryl hydrocarbon receptor activator; 1,4-chrysenequinone (N/1,4-CQ), or lipopolysaccharide (N/LPS) (a positive-control stimulator) or the activation with the pre-treatment protocols (1,4-CQ/LPS and LPS/1,4-CQ) as determined by supernatant cytokines (B–D) and gene expression of inflammatory cytokines (E–G) and the downstream signaling molecules (TLR-4, NF-κB and aryl hydrocarbon receptor) (H–J) are demonstrated. DMEM, Dulbecco’s Modified Eagle Medium (culture media of control group). All experiments were independently performed in triplicate.
Figure 2

Figure 2

The characteristic responses of RAW246.7,…

Figure 2

The characteristic responses of RAW246.7, a macrophage cell line, against a single activation…

Figure 2 The characteristic responses of RAW246.7, a macrophage cell line, against a single activation by an aryl hydrocarbon receptor activator; 1,4-chrysenequinone (N/1,4-CQ), or a positive-control stimulator, lipopolysaccharide (N/LPS), and the activation with the pre-treatment protocols (1,4-CQ/LPS and LPS/1,4-CQ) as demonstrated by gene expression of M1 macrophage polarization (iNOS and IL-1β) (A,B) and Fc gamma receptors (FcgRs) (C–F) are demonstrated. DMEM, Dulbecco’s Modified Eagle Medium (culture media of control group). All experiments were independently performed in triplicate.
Figure 3

Figure 3

Characteristics of the responses in…

Figure 3

Characteristics of the responses in FcgRIIb −/− lupus macrophages (KO) and wild-type cells…

Figure 3 Characteristics of the responses in FcgRIIb−/− lupus macrophages (KO) and wild-type cells (WT) after a single activation by an aryl hydrocarbon receptor activator, 1,4-chrysenequinone (N/1,4-CQ), or lipopolysaccharide (N/LPS) (a positive-control stimulator) (left side of each graph) and the activation after the pre-treatment protocols (1,4-CQ/LPS and LPS/1,4-CQ) (right side of each graph) as determined by supernatant cytokines (A–C) and gene expression of the downstream signaling molecules (TLR-4, NF-κB and aryl hydrocarbon receptor) (D–F) are demonstrated. All experiments were independently performed in triplicate.
Figure 4

Figure 4

Characteristics of the responses in…

Figure 4

Characteristics of the responses in FcgRIIb −/− macrophages (KO) and wild-type cells (WT)…

Figure 4 Characteristics of the responses in FcgRIIb−/− macrophages (KO) and wild-type cells (WT) after a single activation by an aryl hydrocarbon receptor activator, 1,4-chrysenequinone (N/1,4-CQ), or a positive-control stimulator, lipopolysaccharide (N/LPS) and the activation after the pre-treatment protocols (1,4-CQ/LPS and LPS/1,4-CQ) as determined by the expression of macrophage polarization genes for M1 polarization (iNOS and IL-1β), CD-86 (M1 macrophage polarization marker) at 24 h post-stimulation (flow cytometry analysis) (A–C) and expression of Fc gamma receptors (FcgRs) (D–F) are demonstrated. All experiments were independently performed in triplicate.
Figure 5

Figure 5

The quantitative flow-cytometric analysis of…

Figure 5

The quantitative flow-cytometric analysis of FcgRIIb −/− macrophages (KO) and wild-type cells (WT)…

Figure 5 The quantitative flow-cytometric analysis of FcgRIIb−/− macrophages (KO) and wild-type cells (WT) after control media incubation (control), a single activation by an aryl hydrocarbon receptor activator, 1,4-chrysenequinone (N/1,4-CQ), or the 1,4-CQ activation after LPS pre-treatment (LPS/1,4-CQ) as stained by Annexin V and propidium iodide (PI) for the determination of early apoptosis cells (Annexin V positive, PI negative), late apoptosis cells (Annexin V positive, PI positive) and necrotic cells (Annexin V negative, PI positive) (A–C) with the representative flow-cytometric patterns (D) are demonstrated. All experiments were independently performed in triplicate.
Figure 6

Figure 6

Schema of the short-term experiments…

Figure 6

Schema of the short-term experiments (upper part of figure) and the characteristics of…

Figure 6 Schema of the short-term experiments (upper part of figure) and the characteristics of FcgRIIb−/− mice (KO) and wild-type mice (WT) mice after the pre-treatment with ip administration of lipopolysaccharide (LPS) or control phosphate buffer solution (PBS) at 24 h before ip injection with an aryl hydrocarbon receptor activator, 1,4-chrysenequinone (1,4-CQ), or PBS as indicated by serum cytokines (TNF-α, IL-6 and IL-10) (A–C) (n = 5–7/time-point) are demonstrated. Abbreviation of the protocols are PBS/PBS (control), PBS injection prior to PBS; PBS/1,4-CQ (single 1,4-CQ administration), PBS injection prior to 1,4-CQ; LPS/1,4-CQ (LPS pre-treatment before 1,4-CQ), LPS injection prior to 1,4-CQ; LPS/PBS (control of LPS pre-treatment), LPS injection prior to PBS.
Figure 7

Figure 7

Schema of the long-term daily…

Figure 7

Schema of the long-term daily ip administration for 8 weeks with aryl hydrocarbon…

Figure 7 Schema of the long-term daily ip administration for 8 weeks with aryl hydrocarbon receptor activator, 1,4-chrysenequinone (1,4-CQ) or phosphate buffer solution (PBS) control (upper part of the figure) and the characteristics of FcgRIIb−/− mice (KO) and wild-type mice (WT) as determined by lupus characteristics (anti-dsDNA, serum creatinine, and urine protein creatinine index) (A–C), serum cytokines (D–F), gut leakage (FITC-dextran assay and endotoxemia) (G,H), glomerular immunoglobulin deposition score (I), and the representative immunofluorescent glomerular pictures (J) are demonstrated (n = 7–9/time point or group). The original magnification of the glomeruli is 200x; green and blue color demonstrate mouse IgG and glomerular nuclei, respectively. The picture of PBS-administered wild-type control mice (PBS-WT) is not shown due to the similarity to PBS-KO group.
Figure 8

Figure 8

The characteristics of FcgRIIb −/− …

Figure 8

The characteristics of FcgRIIb −/− mice (KO) and wild-type mice (WT) after daily…

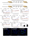
Figure 8 The characteristics of FcgRIIb−/− mice (KO) and wild-type mice (WT) after daily 8 week administration of aryl hydrocarbon receptor activator, 1,4-chrysenequinone (1,4-CQ) or phosphate buffer solution (PBS) control as determined by cytokines in renal tissue (A–C) and percentage of glomeruli with glomerular mesangial expansion with the representative H&E-stained histological pictures (original magnification are at 200× and 400×) (D,E) are demonstrated (n = 7–9/group). The pictures of PBS administered WT mice (PBS-WT) are not shown due to the similarity to 1,4-CQ WT group. Arrow head, glomeruli with mesangial expansion; arrow, normal glomeruli.
Figure 9

Figure 9

The proposed hypothesis demonstrates a…

Figure 9

The proposed hypothesis demonstrates a difference between FcgRIIb −/− macrophages and wild-type (WT)…

Figure 9 The proposed hypothesis demonstrates a difference between FcgRIIb−/− macrophages and wild-type (WT) macrophages. In WT, the pre-treatment by lipopolysaccharide (LPS) activates TLR-4, aryl hydrocarbon receptor (Ahr) and Fc gamma receptors (FcgRs), including the activating-FcgRs and an inhibitory-FcgRIIb [66,68,76,79], partly through NF-κB signaling. Then, the enhanced Ahr by LPS accelerates responses against a subsequent Ahr stimulation. Without the inhibitory signaling, inflammatory reaction is increased and inflammation-induced apoptosis is more prominent in FcgRIIb−/− cells than WT [53,54,55]. Both inflammation and apoptosis possibly exacerbate activity of the lupus-like condition [78]: Solid and dot line in black demonstrate direction of the activation by LPS and Ahr activator, respectively. Red- and green-colored dotted lines are an activating and inhibitory signaling, respectively. The symbol +++ and + are the estimated higher and lower intensity of the reaction, respectively.
All figures (9) See this image and copyright information in PMC

References

    1. Wu D., Nishimura N., Kuo V., Fiehn O., Shahbaz S., Van Winkle L., Matsumura F., Vogel C.F. Activation of aryl hydrocarbon receptor induces vascular inflammation and promotes atherosclerosis in apolipoprotein E−/− mice. Arterioscler. Thromb. Vasc. Biol. 2011;31:1260–1267. doi: 10.1161/ATVBAHA.110.220202. - DOI - PMC - PubMed
    1. Lawal A.O. Air particulate matter induced oxidative stress and inflammation in cardiovascular disease and atherosclerosis: The role of Nrf2 and AhR-mediated pathways. Toxicol. Lett. 2017;270:88–95. doi: 10.1016/j.toxlet.2017.01.017. - DOI - PubMed
    1. Rekefu S., Talifu D., Gao B., Turap Y., Maihemuti M., Wang X., Abulizi A. Polycyclic Aromatic Hydrocarbons in PM2.5 and PM2.5–10 in Urumqi, China: Temporal Variations, Health Risk, and Sources. Atmosphere. 2018;9:412. doi: 10.3390/atmos9100412. - DOI
    1. Wakamatsu T., Yamamoto S., Ito T., Sato Y., Matsuo K., Takahashi Y., Kaneko Y., Goto S., Kazama J.J., Gejyo F., et al. Indoxyl Sulfate Promotes Macrophage IL-1β Production by Activating Aryl Hydrocarbon Receptor/NF-κ/MAPK Cascades, but the NLRP3 inflammasome Was Not Activated. Toxins. 2018;10:124. doi: 10.3390/toxins10030124. - DOI - PMC - PubMed
    1. Hsu Y.H., Chuang H.C., Lee Y.H., Lin Y.F., Chen Y.J., Hsiao T.C., Wu M.Y., Chiu H.W. Traffic-related particulate matter exposure induces nephrotoxicity in vitro and in vivo. Free Radic. Biol. Med. 2019;135:235–244. doi: 10.1016/j.freeradbiomed.2019.03.008. - DOI - PubMed
Show all 94 references

MeSH terms

  • Animals Actions
    • Search in PubMed
    • Search in MeSH
    • Add to Search
  • Disease Models, Animal Actions
    • Search in PubMed
    • Search in MeSH
    • Add to Search
  • Female Actions
    • Search in PubMed
    • Search in MeSH
    • Add to Search
  • Lipopolysaccharides / toxicity* Actions
    • Search in PubMed
    • Search in MeSH
    • Add to Search
  • Lupus Erythematosus, Systemic / metabolism* Actions
    • Search in PubMed
    • Search in MeSH
    • Add to Search
  • Macrophages / drug effects Actions
    • Search in PubMed
    • Search in MeSH
    • Add to Search
  • Macrophages / metabolism* Actions
    • Search in PubMed
    • Search in MeSH
    • Add to Search
  • Mice Actions
    • Search in PubMed
    • Search in MeSH
    • Add to Search
  • Mice, Inbred C57BL Actions
    • Search in PubMed
    • Search in MeSH
    • Add to Search
  • Receptors, Aryl Hydrocarbon / metabolism* Actions
    • Search in PubMed
    • Search in MeSH
    • Add to Search
  • Receptors, IgG / genetics Actions
    • Search in PubMed
    • Search in MeSH
    • Add to Search
  • Receptors, IgG / metabolism* Actions
    • Search in PubMed
    • Search in MeSH
    • Add to Search

Substances

  • Fc gamma receptor IIB Actions
    • Search in PubMed
    • Search in MeSH
    • Add to Search
  • Lipopolysaccharides Actions
    • Search in PubMed
    • Search in MeSH
    • Add to Search
  • Receptors, Aryl Hydrocarbon Actions
    • Search in PubMed
    • Search in MeSH
    • Add to Search
  • Receptors, IgG Actions
    • Search in PubMed
    • Search in MeSH
    • Add to Search

Grants and funding

  • RSA6080023/Thailand Government Fund
  • Ratchadaphiseksomphot Endowment Fund/The 90th Anniversary of Chulalongkorn University Fund
  • Global Partnership B16F630071/the Program Management Unit for Human Resources & Institutional Development Research and Innovation-CU
  • Flagship B05F630073/the Program Management Unit for Human Resources & Institutional Development Research and Innovation-CU
  • National Research Council of Thailand

LinkOut - more resources

  • Full Text Sources

    • Europe PubMed Central
    • MDPI
    • PubMed Central
  • Other Literature Sources

    • scite Smart Citations
  • Medical

    • MedlinePlus Health Information
  • Molecular Biology Databases

    • Mouse Genome Informatics (MGI)
  • Research Materials

    • NCI CPTC Antibody Characterization Program

Từ khóa » Phi Ahr