Tìm Hiểu Về Mạch Công Suất Của Cục đẩy âm Thanh - MC2 Group Audio
Có thể bạn quan tâm
Hiện nay, cục đẩy công suất được sử dụng rất nhiều trong các dàn âm thanh chuyên nghiệp, kể cả dàn karaoke gia đình. Đây là dòng thiết bị mang đến hiệu quả hoạt động cao cùng chất lượng âm thanh tuyệt hảo, đó cũng là lý do chính mà cục đẩy công suất được khách hàng tin tưởng lựa chọn. Tuy nhiên, những khái niệm như: mạch công suất của cục đẩy âm thanh, sơ đồ mạch công suất của cục đẩy không phải ai cũng biết. Nếu bạn đang tìm hiểu những thông tin này về main công suất thì MC2 Group sẽ giải đáp chi tiết ở bài viết dưới đây.
![]()
1/ Mạch công suất của cục đẩy âm thanh có chức năng gì?
Mạch công suất của cục đẩy âm thanh có chức năng khuếch đại công suất. Khi ta đưa tín hiệu có công suất yếu vào thì đầu ra thu được tín hiệu có công suất mạnh hơn rất nhiều lần. Đây là hoạt động kết hợp của mạch khuếch đại điện áp và mạch khuếch đại dòng điện.
![]()
2/ Mạch công suất có bù áp
Để bạn hiểu rõ hơn, chúng tôi sẽ lấy ví dụ về mạch công suất có bù áp của cục đẩy CA20, được thiết kế theo mạch chuẩn của CA20.
- Mạch in 2 lớp có thiết kế Relay bảo vệ
- Trang bị linh kiện chất lượng cao cho ra âm thanh hay và tiếng sáng
- Chạy với điện áp tối đa 80-0-80VDC,160-0-160VDC hoặc thấp hơn.
![]()
Mạch công suất bù áp
>> Tham khảo thêm: Main công suất E3 Audio nhập khẩu chính hãng.
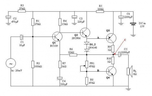
3/ Sơ đồ mạch công suất âm thanh
Sơ đồ mạch công suất âm thanh tự lắp ráp mạch công suất tăng âm, sơ đồ cơ bản mạch khuếch đại âm thanh rời.
Chế độ tĩnh: Khi tín hiệu vào bằng 0
- Mạch được thiết kế để Q1, Q2 hoạt động ở chế độ A. Q3, Q4 có thể ở chế độ A hoặc AB.
- PR1 được điều chỉnh để Q3, Q4 có điện áp chân B bằng nhau, như vậy độ mở của Q3=Q4 và kết quả là điện áp tại điểm C bằng 1/2 điện áp nguồn cấp (theo sơ đồ mạch được cấp 15V thì điện áp điểm C là 7.V), điện áp tại điểm C gọi là “điện áp trung điểm“.
- Tụ C5 được nối vào điểm C. Điện áp ban đầu trên tụ chính bằng điện áp điểm C (7.5V)
Khi tín hiệu vào ở bán kỳ dương (+)
- Điện áp chân B Q1 tăng → Q1 mở thêm, dòng IcQ1 tăng → sụt áp trên R4 (UR4 = R4xIcQ1) tăng làm cho UcQ1 giảm. Độ giảm của UcQ1 tỷ lệ thuận với biên độ tín hiệu vào.
- Vì chân CQ1 nối trực tiếp chân BQ2 nên khi UcQ1 giảm thì UbQ2 giảm theo làm cho Q2 khóa bớt, như vậy dòng IcQ2 giảm xuống dẫn đến điện áp tại điểm A (UA) và điểm B (UB) đều giảm.
Chú ý: Q3 là PNP, Q4 là NPN do vậy khi UA giảm thì độ mở Q3 tăng (mở thêm), UB giảm thì độ mở Q4 giảm (khóa bớt). Vì Q3 mở thêm, Q4 khóa bớt làm cho điện áp tại điểm C tăng lên dẫn tới tụ C5 (ban đầu là 7.5V) nạp, dòng nạp cho C5 đi từ (+) nguồn 15V → CEQ3 → R9 → C5 → loa → mass. Dòng nạp qua loa là đi xuống. Điện áp trên tụ C5 lúc này lớn hơn 7.5V.
Khi tín hiệu vào ở bán kỳ âm (-)
- Điện áp chân B Q1 giảm → Q1 khóa bớt, dòng IcQ1 giảm → sụt áp trên R4 (UR4 = R4xIcQ1) giảm làm cho UcQ1 tăng. Độ tăng của UcQ1 tỷ lệ thuận với biên độ tín hiệu vào.
- Vì chân CQ1 nối trực tiếp chân BQ2 nên khi UcQ1 tăng thì UbQ2 tăng theo làm cho Q2 mở thêm, như vậy dòng IcQ2 tăng lên dẫn đến điện áp tại điểm A(UA) và điểm B(UB) đều tăng.
Chú ý: Q3 là PNP, Q4 là NPN do vậy khi UA tăng thì độ mở Q3 giảm (khóa bớt), UB tăng thì độ mở Q4 tăng (mở thêm). Vì Q3 khóa bớt, Q4 mở thêm làm cho điện áp tại điểm C giảm lên dẫn tới tụ C5 phóng, dòng phóng của C5 đi từ (+) tụ → R10 → CQ4 → mass → loa → (-)C5. Dòng phóng qua loa là đi lên.
![]()
Sơ đồ mạch công suất âm thanh
Trên đây là những chia sẻ của MC2 Group về mạch công suất của cục đẩy âm thanh, mạch có bù áp và sơ đồ mạch công suất âm thanh. Hi vọng sẽ giúp bạn hiểu rõ hơn về main công suất khi sử dụng. Nếu bạn có bất kỳ thắc mắc nào, hãy liên hệ Hotline: 0935 22 39 68 để được đội ngũ kỹ thuật viên của chúng tôi giải đáp tận tình.
Từ khóa » Bù áp Cục đẩy Là Gì
-
Bù áp Cục đẩy Là Gì? Những Cục đẩy Sử Dụng Mạch Bù áp Hiện Nay
-
Bù áp Cục đẩy Là Gì? Ưu điểm Cục đẩy Sử Dụng Sò Bù áp
-
Tìm Hiểu Mạch Công Suất Class H Và Mạch Bù áp Trong Cục ... - YouTube
-
Tác Dụng Của Cục đẩy Và Cách Lựa Chọn Cục đẩy âm Thanh Tốt Nhất
-
Cục đẩy Công Suất Là Gì? Công Dụng Và Lưu ý Khi ... - Điện Máy XANH
-
Mạch Công Suất Cục đẩy LA600 LA800 1300W 1 Kênh Có Bù áp
-
10 Câu Hỏi Trước Khi Mua Cục đẩy Công Suất Mà Bạn Nên Biết
-
Cục đẩy Công Suất Có Thể Bạn Chưa Biết? - DB Acoustic
-
Mạch Công Suất Cục đẩy LA600 LA800 1300W 1 Kênh Có Bù áp
-
Cục đẩy Công Suất Là Gì? Cục đẩy Công Suất 2 Kênh RUBY R2X2200S
-
Cục đẩy YAMAHA P5000S - 20 Sò Bù áp, Phù Hợp Karaoke Gia đình
-
Mạch Công Suất CA18 CA20 1500W 1 Kênh Có Bù áp
-
[Mẹo] Hướng Dẫn Cách Sử Dụng Cục đẩy Công Suất Hiệu Quả Tại Nhà
-
Thế Nào Là Mạch Công Suất Class H? Có Nên Chọn Cục đẩy Class H?