Tổng Hợp Mạch Điện Tử Sử Dụng IC 555
Có thể bạn quan tâm
- Home
- Forums New posts
- What's new Featured content New posts New profile posts Latest activity
- Members Current visitors New profile posts
Follow along with the video below to see how to install our site as a web app on your home screen.
Note: This feature may not be available in some browsers.
Tổng Hợp Mạch Điện Tử Sử Dụng IC 555- Thread starter Thread starter Lu ROm
- Ngày gửi Ngày gửi 26 Tháng mười 2015
- Replies 2
- Views 37543
- Home
- KỸ THUẬT MÁY TÍNH
- CƠ SỞ NGÀNH
- ĐIỆN TỬ
- MẠCH ĐIỆN LÝ THÚ
Lu ROm
Administrator
Staff member 25 Tháng bảy 2014 481 119 43 31 One piece vimach.net I. Giới thiệu IC 555: Về chức năng, IC 555 là vi mạch dùng để tạo trì hoãn (time delays) và tạo xung (oscillation) với độ ổn định và chính xác cao. Khi hoạt động trì hoãn, thời gian trì hoãn từ micro giây đến hàng giờ, được chỉnh chỉ bằng một điện trở và một tụ điện ngoài. Khi hoạt động tạo xung, tần số và hệ số độ rộng xung (duty cycle) được điều chỉnh bằng hai điện trở ngoài và một tụ điện. Về đặc tính điện của IC 555, chân cấp nguồn hoạt động từ 4.5V đến 15V, chân ngõ ra có thể tương thích chuẩn TTL (khi cấp nguồn 5V) với dòng điện rút và cấp lên đến 200mA. Hình 01 vẽ sơ đồ chân và Hình 02 sơ đồ khối của IC 555.
Hình 01 - Sơ đồ chân của IC 555
Hình 02 - Sơ đồ khối của IC 555 Nguyên lý hoạt động của IC 555 được mô tả như sau: [1] Điện áp mức ngưỡng (threshold) và điện áp mức kích (trigger) lần lượt là 2/3 và 1/3 so với VCC. Các mức điện áp này có thể bị thay đổi bằng chân điều khiển áp (CONT). Khi điện áp chân TRIG dưới mức kích, mạch flip-flop được set, làm chân ngõ ra (OUT) lên mức cao. Khi điện áp chân TRIG trên mức kích và đồng thời chân ngưỡng (THRES) trên mức ngưỡng, mạch flip-flop bị reset, làm chân ngõ ra (OUT) xuống mức thấp. Ngoài ra, khi chân RESET xuống mức thấp, mạch flip-flop sẽ bị reset, làm chân ngõ ra (OUT) xuống mức thấp. Khi ngõ ra mức thấp, chân DISCH được nối xuống GND. Hình 03 - 04 - 05 trình bày chức năng các chân và một số đặc tính điện của IC 555. Đầy đủ đặc tính xin xem trong datasheet từ nhà sản xuất ở mục tham khảo bên dưới.
Hình 03 - Bảng chức năng các chân
Hình 04 - Đặc tính điện khuyên dùng
Hình 05 - Đồ thị điện áp và dòng điện ngõ ra 2. Mạch điện sử dụng IC 555 2.1. Mạch tạo trì hoãn (monostable operation)
Hình 06 - Mạch tạo trì hoãn dùng IC 555
Hình 07 - Đồ thị tín hiệu ngõ ra mạch tạo trì hoãn 555 Hoạt động của mạch như trong đồ thị hình 07, khi chân ngõ vào (TRIGGER) chuyển từ mức cao xuống mức điện áp nhỏ hơn 1/3 VCC, chân ngõ ra (OUTPUT) sẽ chuyển từ mức thấp lên mức cao, với độ rộng xung dương t=1.1RA.Ckhông phụ thuộc vào độ lớn nguồn cấp. Ban đầu tụ điện ngoài bị giữ ở trạng thái xả bởi một transistor bên trong IC 555. Khi có xung kích âm nhỏ hơn 1/3VCC vào chân 2, mạch flip-flop được kích (set) làm ngõ ra lên mức cao và ngắt transistor xả tụ điện. Điện thế được nạp vào tụ tăng theo hàm mũ, với thời gian t=1.1RA.C để điện thế đạt 2/3VCC. Lúc này mạch so sánh ngưng kích (reset) mạch flip-flop, xả tụ điện và làm chân ngõ ra xuống mức thấp. Sau khi ngõ ra lên mức cao, xung tiếp theo đặt vào chân kích sẽ không có tác dụng trì hoãn nếu chân kích không chuyển từ mức thấp lên mức cao ít nhất 10μs trước khi bắt đầu chu kì kích trì hoãn mới. Khi chân Reset không được sử dụng nên nối chân này lên VCC. 2.2. Mạch tạo xung dao động (abstable mode)
Hình 08 - Mạch tạo xung dao động sử dụng IC 555
Hình 09 - Đồ thị xung ra mạch tạo xung dao động 555 Sơ đồ mạch như hình 08 (lưu ý chân 2 và chân 6 nối với nhau). Chân Trigger sẽ tự kích và IC 555 hoạt động như một bộ tạo xung.Tụ điện ngoài nạp qua RA + RB và xả qua RB. Do đó hệ số độ rộng xung được chỉnh thông qua tỷ lệ giữa hai điện trở ngoài. Trong khi hoạt động, tụ điện được xả và nạp giữa 1/3VCC và 2/3VCC. Tần số dao động của xung không phụ thuộc vào độ lớn nguồn cấp.
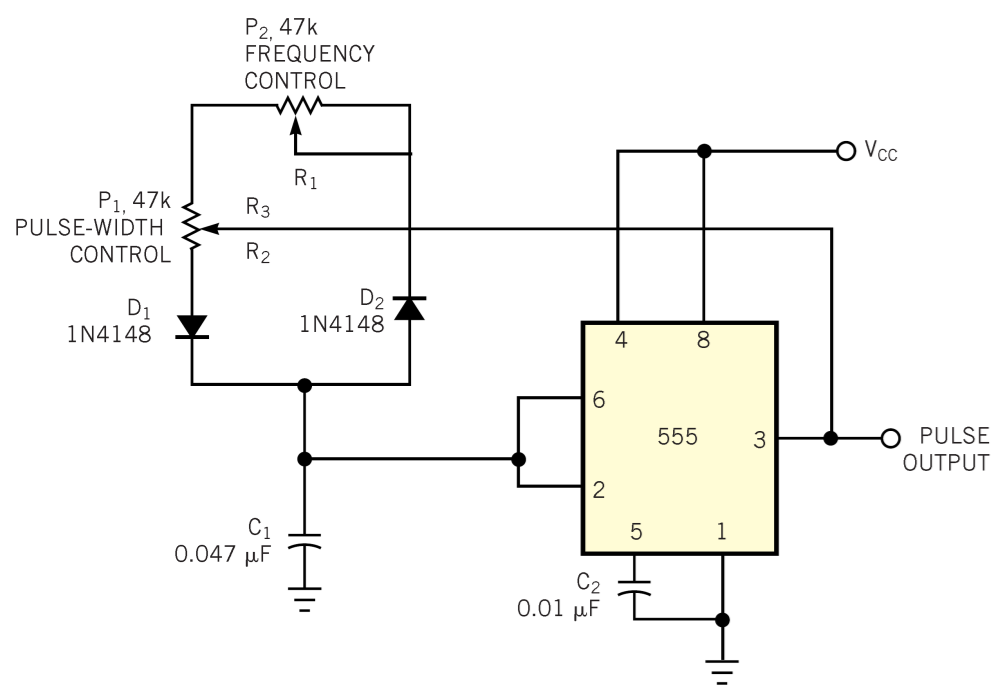
Hình 10 - Công thức tính chu kì và tần số 2.3. Mạch tạo xung với độ rộng xung và tần số độc lập [1] [1] Darvinder Oberoi, CEDTI, Jammy, India - Trích tạp chí edn.com mạch số 498
Trong mạch nguyên lý như hình 11, khi chân ngõ ra (số 3) lên mức cao, tụ điện C1 nạp qua R2 (một nhánh của biến trở P1). Khi tụ điện C1 nạp đến 2/3VCC, tụ điện xả qua D2 và R1 và R3. Khi tụ điện xả đến 1/3VCC, ngõ ra lại lên mức cao bắt đầu chu kì mới. Ta có các biểu thức tính giá trị xung
2.4. Mạch chớp - ổn định đèn LED:
Tài liệu tham khảo [1] Precision Timers, Texas Instruments, 07.2010 [2] LM555 Timer, National Semiconductor, 07.2006 [3] Generator has independent pulse width, frequency, Darvinder Oberoi, http://edn.com nguồn: http://trietnguyen.blogspot.com/ linhtruong118
New Member
23 Tháng ba 2017 7 0 1 34 Bài viết có rất chi tiết và có nhiều thông tin hữu ích. Mình nghĩ là nó sẽ rất có ích cho người đang cần nó. Tặng bác 1 like, mong rằng bác sẽ có nhiều chia sẻ hữu ích hơn tới cộng đồng! KKhaqlay
New Member
7 Tháng mười 2019 1 0 1 25 Em là amater các bác cho em xin sơ đồ icc 555 cho ra duty max 20%,500hz với ạ You must log in or register to reply here. Share: Facebook X (Twitter) LinkedIn Reddit Pinterest Tumblr WhatsApp Email Share Link- Home
- KỸ THUẬT MÁY TÍNH
- CƠ SỞ NGÀNH
- ĐIỆN TỬ
- MẠCH ĐIỆN LÝ THÚ
Từ khóa » Sơ đồ Mạch Tạo Xung Ne555
-
Mạch Tạo Dao động Dùng IC 555 - ĐIỆN TỬ TƯƠNG LAI
-
Mạch Tạo Xung 1Hz Dùng IC 555 - Mobitool
-
Hướng Dẫn Mạch Tạo Xung Dùng IC555 - Đại Học Đông Á , Đà Nẵng
-
Mạch Tạo Xung Vuông Bằng IC 555
-
MẠCH DAO ĐỘNG Tạo XUNG Sử DỤNG IC 555 - Tài Liệu Text - 123doc
-
IC 555: Thông Số, Sơ đồ, Nguyên Lý Hoạt động Và Một Số Mạch ứng ...
-
Tạo Dao động Bằng IC 555 - Học Điện Tử Cơ Bản - Hocdientucoban
-
Mạch Tạo Xung NE555 - IC ĐÂY RỒI
-
Mạch Tạo Xung Vuông Dùng IC NE555 (Schematic + PCB) – KD0013
-
Thiết Kế Mạch Dao động Tạo Xung Sử Dụng IC 555 - TaiLieu.VN
-
555 Square Wave Generator -Mạch Tạo Xung Vuông Dùng IC 555
-
Mạch Tạo Dao động Sử Dụng IC555 | MT-Tech Community