HR Software - Lucidchart
Có thể bạn quan tâm
- Product
Create powerful visuals to improve your ideas, projects, and processes.
Overview
- Lucidchart overview
- Pro trial
- Use cases
Work smarter to save time and solve problems.
- Process documentation
- Visualizing teams
- Technical diagramming
- Visualizing infrastructure
- AI diagramming
- Interactive learning
- Visio replacement
- More use cases
- Blog
- Enterprise
- Pricing
- en
- Deutsch
- English
- Español
- Français
- Italiano
- 日本語
- 한국인
- Nederlands
- Polski
- Português
- Pусский
- Svenska
- Watch a demoWatch a demo
- Sign up free
Lucidchart is a visual workspace that combines diagramming, data visualization, and collaboration to accelerate understanding and drive innovation.
Contact salesWatch the video
HR software to optimize your org and improve processes

Visualize your organization outside of traditional org charts
Most modern organizations no longer fit the traditional hierarchical structure, so why does most human resources software limit org charts to a restrictive top-down construction? With Lucidchart, you can easily see beyond conventional structures to visualize the cross-functionality of various teams and employees. Our HR software can help you gain actionable insights into your org by applying conditional formatting, filtering employees, implementing group views, and much more.

Use group views to visualize and create teams
Group view allows you to see non-hierarchical relationships in your org charts by segmenting employees into groups based on location, project team, title, and other criteria. Use group view in our HR management software to see a specific group of employees that might be hard to pick out from a top-down structure—or to organize project teams by dragging and dropping unassigned employees into a team. However you use it, the flexibility of group view lets you visualize the relationships that are important to your organization.

Overlay your org charts with employee data
Most org charts contain basic info like name, title, and department—now you can integrate more detailed information into your chart when you need it. With data overlay, you can view information from multiple data sets by connecting additional spreadsheets to your original org chart. Easily highlight information like employee salaries, performance review scores, or any other data you need to create a clearer, more effective visualization than you could with spreadsheets alone.

Focus on the information that matters most
Lucidchart lets you find, sort, and highlight the information in your org chart better and faster than any other online HR software. Our one-click filters give you the power to segment your employees by department, location, experience level, and other factors. With conditional formatting, you can color-code or add icons based on critical employee metrics to more easily see trends and identify gaps. These quick insights can help you evaluate compensation, track employee retention and performance, and scale your business with the right people.

Map out HR processes quickly with advanced features
To run an effective HR department, you need to map out processes in a way that helps others understand and implement them quickly and effectively. Our HR software provides the tools you need to build out processes clearly, whether you’re focused on human resource planning, recruiting, screening, onboarding, or virtually any other procedure. Getting started is easy when you select one of our HR templates or drag, drop, and style shapes using our intuitive editor and intelligent formatting features.

Create a centralized hub for all of your processes
Lucidchart makes it easy to create a single source of truth that employees can use to quickly reference all of your HR processes. With Lucidchart, you can create overarching process flows for procedures like recruiting, which include specific steps like screening and interviewing. Then, create links to each individual step for a more detailed overview. Using your centralized hub with all of your process flows, you can drive adoption throughout your organization and make sure everyone is on the same page.
Frequently asked questions about our online HR software
What security features does Lucidchart offer? What training or product support does Lucidchart provide?Does Lucidchart run under any operating system? What other software applications does Lucidchart integrate with?How long does the trial last?Learn how HR departments use Lucidchart

Used by millions across the globe
I use Lucidchart for everything from org charts to project and process flows—have even used to make a floor plan for our department.

4.5/5 stars 650+ reviews
Browse our human resources examples

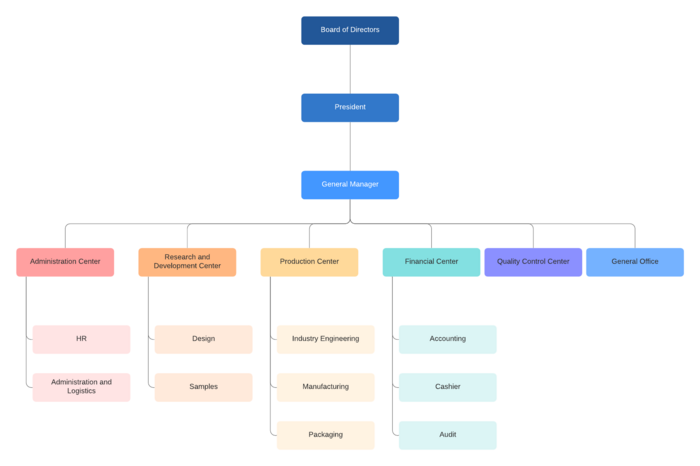
Company Org Chart Template
Go to Company Org Chart Template template

Accounting Org Chart Template
Go to Accounting Org Chart Template template

Org Chart Template With Analytics
Go to Org Chart Template With Analytics template

Recruitment Process Flowchart Template
Go to Recruitment Process Flowchart Template template

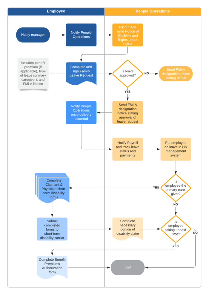
Family Leave Process Template
Go to Family Leave Process Template template

Career Path Template
Go to Career Path Template template

Performance Improvement Plan Template
Go to Performance Improvement Plan Template template

Skills Inventory Template by Department
Go to Skills Inventory Template by Department template

Managing Company Leave Template
Go to Managing Company Leave Template template
See why 99% of Fortune 500 companies securely scale their enterprises with Lucidchart
Learn moreTừ khóa » Hrms Software Flowchart
-
HR Management Process - Flowchart | Types Of Flowchart - Overview
-
How To Create A HR Process Flowchart | Hr Management Flow Chart
-
HR Management Process Flow - MyDraw
-
How To Create A HR Process Flowchart - Edraw - EdrawSoft
-
Human Resources Workflows & Process Definitions - OpsDog
-
5 HR Process Flowchart Examples And Why To Use Them - Heflo
-
HR Management Process - Flowchart - Pinterest
-
HR Flowcharts - Edit Online, Free Downloads, Printable
-
HRMS Employee Admin (UC01) Flow Chart - ResearchGate
-
[PDF] Quick-hrms.pdf
-
Hrms Software Flowchart 2022 - 2021
-
Human Resource Management HR Management Process - StuDocu
-
HR Process Map : How And What Benefits Can You Expect?