Kỳ Vọng Toán Học Là định Nghĩa
Có thể bạn quan tâm
Kỳ vọng toán học là định nghĩa
Mat đợi là một trong những khái niệm quan trọng nhất trong thống kê toán học và lý thuyết xác suất, đặc trưng cho sự phân bố của các giá trị hoặc xác suất biến ngẫu nhiên. Thường được biểu thị bằng giá trị trung bình có trọng số của tất cả các tham số có thể có của một biến ngẫu nhiên. Nó được sử dụng rộng rãi trong phân tích kỹ thuật, nghiên cứu dãy số, nghiên cứu các quá trình liên tục và lâu dài. Điều quan trọng trong việc đánh giá rủi ro, dự đoán các chỉ số giá khi giao dịch trên thị trường tài chính và được sử dụng trong việc phát triển các chiến lược và phương pháp chiến thuật trò chơi trong lý thuyết cờ bạc.
Người kiểm tra đang đợi- Cái này giá trị trung bình của một biến ngẫu nhiên, phân phối xác suất biến ngẫu nhiên được xem xét trong lý thuyết xác suất.
Mat đợi là thước đo giá trị trung bình của một biến ngẫu nhiên trong lý thuyết xác suất. Kỳ vọng toán học của một biến ngẫu nhiên x biểu thị M (x).
Kỳ vọng toán học (Trung bình dân số) là
Mat đợi là

Mat đợi là trong lý thuyết xác suất, trung bình có trọng số của tất cả các giá trị có thể có mà biến ngẫu nhiên này có thể nhận.

Mat đợi là tổng các tích của tất cả các giá trị có thể có của một biến ngẫu nhiên bằng xác suất của các giá trị này.
Kỳ vọng toán học (Trung bình dân số) là
Mat đợi là lợi ích trung bình từ một quyết định cụ thể, với điều kiện một quyết định đó có thể được xem xét trong khuôn khổ lý thuyết về số lượng lớn và khoảng cách xa.

Mat đợi là trong lý thuyết về cờ bạc, số tiền thắng cược mà một nhà đầu cơ có thể kiếm được hoặc thua trung bình cho mỗi lần đặt cược. Trong ngôn ngữ của cờ bạc nhà đầu cơđiều này đôi khi được gọi là "lợi thế người đầu cơ”(Nếu nó là tích cực đối với nhà đầu cơ) hoặc“ cạnh nhà ”(nếu nó là tiêu cực đối với nhà đầu cơ).
Kỳ vọng toán học (Trung bình dân số) là
Mat đợi là lợi nhuận trên mỗi trận thắng nhân với mức trung bình lợi nhuận, trừ đi tổn thất nhân với tổn thất trung bình.

Kỳ vọng toán học của một biến ngẫu nhiên trong lý thuyết toán học
Một trong những đặc điểm số quan trọng của biến ngẫu nhiên là kỳ vọng. Hãy để chúng tôi giới thiệu khái niệm về một hệ thống các biến ngẫu nhiên. Xét một tập hợp các biến ngẫu nhiên là kết quả của cùng một thí nghiệm ngẫu nhiên. Nếu là một trong những giá trị có thể có của hệ thống, thì sự kiện tương ứng với một xác suất nào đó thỏa mãn tiên đề Kolmogorov. Một hàm được xác định cho mọi giá trị có thể có của các biến ngẫu nhiên được gọi là luật phân phối chung. Chức năng này cho phép bạn tính toán xác suất của bất kỳ sự kiện nào từ. Đặc biệt, doanh pháp luật phân phối của các biến ngẫu nhiên và, nhận các giá trị từ tập hợp và, được cho bởi xác suất.

Thuật ngữ “mat. kỳ vọng ”được giới thiệu bởi Pierre Simon Marquis de Laplace (1795) và bắt nguồn từ khái niệm“ giá trị kỳ vọng của khoản hoàn trả ”, xuất hiện lần đầu vào thế kỷ 17 trong lý thuyết về cờ bạc trong các tác phẩm của Blaise Pascal và Christian Huygens. Tuy nhiên, sự hiểu biết và đánh giá lý thuyết hoàn chỉnh đầu tiên về khái niệm này đã được đưa ra bởi Pafnuty Lvovich Chebyshev (giữa thế kỷ 19).

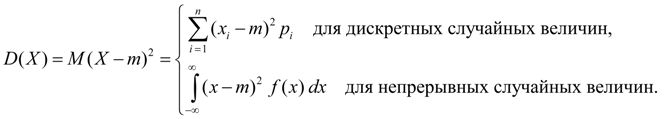
Pháp luật phân phối của các biến số ngẫu nhiên (hàm phân phối và chuỗi phân phối hoặc mật độ xác suất) hoàn toàn mô tả hành vi của một biến ngẫu nhiên. Nhưng trong một số bài toán, chỉ cần biết một số đặc điểm số của đại lượng đang nghiên cứu (ví dụ, giá trị trung bình và độ lệch có thể có của nó) là đủ để trả lời câu hỏi đặt ra. Các đặc điểm số chính của biến ngẫu nhiên là kỳ vọng, phương sai, chế độ và trung vị.
Kỳ vọng toán học của một biến ngẫu nhiên rời rạc là tổng tích các giá trị có thể có của nó và xác suất tương ứng của chúng. Đôi khi chiếu. kỳ vọng được gọi là trung bình có trọng số, vì nó gần bằng trung bình cộng của các giá trị quan sát của biến ngẫu nhiên trong một số lượng lớn các thí nghiệm. Từ định nghĩa của mat kỳ vọng, theo đó giá trị của nó không nhỏ hơn giá trị nhỏ nhất có thể có của một biến ngẫu nhiên và không lớn hơn giá trị lớn nhất. Kỳ vọng toán học của một biến ngẫu nhiên là một biến không ngẫu nhiên (hằng số).

Kỳ vọng toán học có một ý nghĩa vật lý đơn giản: nếu một đơn vị khối lượng được đặt trên một đường thẳng, đặt một số khối lượng tại một số điểm (đối với phân bố rời rạc), hoặc "bôi nhọ" nó với một mật độ nhất định (đối với phân bố liên tục tuyệt đối), thì điểm tương ứng với kỳ vọng chiếu sẽ là tọa độ "trọng tâm" thẳng.

Giá trị trung bình của một biến ngẫu nhiên là một số nhất định, như là "đại diện" của nó và thay thế nó trong các phép tính gần đúng thô. Khi chúng tôi nói: “thời gian hoạt động của đèn trung bình là 100 giờ” hoặc “điểm tác động trung bình được dịch chuyển so với mục tiêu về bên phải 2 m”, chúng tôi chỉ ra một đặc tính số nhất định của một biến ngẫu nhiên mô tả nó vị trí trên trục số, tức là mô tả vị trí.
Trong số các đặc điểm của tình huống trong lý thuyết xác suất, kỳ vọng của một biến ngẫu nhiên đóng vai trò quan trọng nhất, mà đôi khi được gọi đơn giản là giá trị trung bình của một biến ngẫu nhiên.

Xem xét một biến ngẫu nhiên X, có các giá trị có thể x1, x2,…, xn với xác suất p1, p2,…, pn. Chúng ta cần xác định đặc điểm của một số vị trí của các giá trị của biến ngẫu nhiên trên trục x với tính rằng các giá trị này có các xác suất khác nhau. Với mục đích này, điều tự nhiên là sử dụng cái gọi là "trung bình có trọng số" của các giá trị xi, và mỗi giá trị xi trong quá trình lấy trung bình phải được tính đến với “trọng số” tỷ lệ với xác suất của giá trị này. Do đó, chúng ta sẽ tính giá trị trung bình của biến ngẫu nhiên X, mà chúng tôi sẽ biểu thị M | X |:

Mức trung bình có trọng số này được gọi là kỳ vọng thuần của biến ngẫu nhiên. Vì vậy, chúng tôi đã giới thiệu một trong những khái niệm quan trọng nhất của lý thuyết xác suất - khái niệm về mat. kỳ vọng. Chiếu. Kỳ vọng của một biến ngẫu nhiên là tổng các tích của tất cả các giá trị có thể có của một biến ngẫu nhiên và xác suất của các giá trị này.
Chiếu. kỳ vọng của một biến ngẫu nhiên X do sự phụ thuộc đặc biệt vào giá trị trung bình cộng của các giá trị quan sát của một biến ngẫu nhiên với một số lượng lớn các thí nghiệm. Sự phụ thuộc này cùng loại với sự phụ thuộc giữa tần suất và xác suất, cụ thể là: với một số lượng lớn các thí nghiệm, giá trị trung bình cộng của các giá trị quan sát của một biến ngẫu nhiên tiếp cận (hội tụ trong xác suất) đến mat của nó. chờ. Từ sự hiện diện của mối quan hệ giữa tần suất và xác suất, người ta có thể suy ra sự tồn tại của mối quan hệ tương tự giữa giá trị trung bình số học và kỳ vọng toán học. Thật vậy, hãy xem xét một biến ngẫu nhiên X, được đặc trưng bởi một loạt các bản phân phối:

Hãy để nó được sản xuất N các thử nghiệm độc lập, trong mỗi thử nghiệm đó giá trị Xđảm nhận một giá trị nhất định. Giả sử giá trị x1đã xuất hiện m1 thời gian, giá trị x2đã xuất hiện m2 thời gian, ý nghĩa chung xi xuất hiện mi lần. Hãy để chúng tôi tính giá trị trung bình cộng của các giá trị quan sát được của X, ngược lại với thảm kỳ vọng M | X | chúng tôi sẽ biểu thị M * | X |:
Với sự gia tăng số lượng thử nghiệm N tần số số Pi sẽ tiếp cận (hội tụ trong xác suất) các xác suất tương ứng. Do đó, trung bình cộng của các giá trị quan sát của biến ngẫu nhiên M | X | với sự gia tăng số lượng thử nghiệm, nó sẽ tiếp cận (hội tụ về xác suất) với kỳ vọng của nó. Mối quan hệ được xây dựng ở trên giữa giá trị trung bình cộng và mat. kỳ vọng là nội dung của một trong những dạng của quy luật số lớn.
Chúng ta đã biết rằng tất cả các dạng của quy luật số lớn đều nói lên một thực tế là các giá trị trung bình nhất định là ổn định trong một số lượng lớn các thí nghiệm. Ở đây chúng ta đang nói về tính ổn định của giá trị trung bình cộng từ một loạt các quan sát có cùng giá trị. Với một số lượng nhỏ các thí nghiệm, giá trị trung bình cộng của các kết quả của chúng là ngẫu nhiên; với sự gia tăng đủ số lượng thí nghiệm, nó trở nên "gần như không phải ngẫu nhiên" và, ổn định, tiến tới một giá trị không đổi - mat. chờ.

Tính chất ổn định của giá trị trung bình đối với một số lượng lớn các thí nghiệm rất dễ kiểm chứng bằng thực nghiệm. Ví dụ, cân bất kỳ cơ thể nào trong phòng thí nghiệm trên những chiếc cân chính xác, do kết quả của việc cân chúng ta nhận được một giá trị mới mỗi lần; để giảm sai số khi quan sát, chúng tôi cân khối lượng nhiều lần và sử dụng giá trị trung bình cộng của các giá trị thu được. Dễ dàng nhận thấy rằng với việc tăng thêm số lượng thí nghiệm (cân), trung bình cộng phản ứng với sự gia tăng này ngày càng ít đi, và với một số lượng đủ lớn các thí nghiệm, thực tế nó không còn thay đổi.
Cần lưu ý rằng đặc điểm quan trọng nhất của vị trí của một biến ngẫu nhiên là mat. kỳ vọng - không tồn tại cho tất cả các biến ngẫu nhiên. Có thể làm ví dụ về các biến ngẫu nhiên như vậy cho mat nào. không có kỳ vọng, vì tổng hoặc tích phân tương ứng khác nhau. Tuy nhiên, đối với thực tế, những trường hợp như vậy không được quan tâm nhiều. Thông thường, các biến ngẫu nhiên mà chúng ta xử lý có một phạm vi giới hạn các giá trị có thể có và tất nhiên, có một kỳ vọng thuần túy.

Ngoài đặc điểm quan trọng nhất của vị trí của biến ngẫu nhiên - giá trị kỳ vọng - các đặc điểm khác của vị trí đôi khi được sử dụng trong thực tế, cụ thể là mode và trung vị của biến ngẫu nhiên.

Chế độ của một biến ngẫu nhiên là giá trị có thể xảy ra nhất của nó. Thuật ngữ "giá trị có khả năng xảy ra cao nhất", nói một cách chính xác, chỉ áp dụng cho các đại lượng không liên tục; đối với một đại lượng liên tục, chế độ là giá trị tại đó mật độ xác suất là lớn nhất. Các số liệu cho thấy chế độ của các biến ngẫu nhiên không liên tục và liên tục, tương ứng.

Nếu đa giác phân phối (đường cong phân phối) có nhiều hơn một cực đại, thì phân phối được cho là "đa phương thức".


Đôi khi có những phân phối ở giữa không phải là tối đa mà là tối thiểu. Các phân phối như vậy được gọi là "đối cực".

Trong trường hợp chung, phương thức và kỳ vọng của một biến ngẫu nhiên không trùng nhau. Trong trường hợp đặc biệt khi phân phối là đối xứng và phương thức (tức là có một phương thức) và có một mat. kỳ vọng, khi đó nó trùng với phương thức và tâm đối xứng của phân phối.
Một đặc tính khác của vị trí thường được sử dụng - cái gọi là trung vị của một biến ngẫu nhiên. Đặc tính này thường chỉ được sử dụng cho các biến ngẫu nhiên liên tục, mặc dù nó cũng có thể được định nghĩa chính thức cho một biến không liên tục. Về mặt hình học, trung vị là abscissa của điểm mà tại đó khu vực bị giới hạn bởi đường cong phân phối được chia đôi.

Trong trường hợp phân phối theo phương thức đối xứng, đường trung bình trùng với mặt chiếu. kỳ vọng và thời trang.
Kỳ vọng toán học là một giá trị trung bình, biến ngẫu nhiên - một đặc tính số của phân phối xác suất của một biến ngẫu nhiên. Nói một cách tổng quát nhất, kỳ vọng mat của một biến ngẫu nhiên X (w)được định nghĩa là tích phân Lebesgue đối với phép đo xác suất R trong không gian xác suất ban đầu:

Chiếu. kỳ vọng cũng có thể được tính dưới dạng tích phân Lebesgue của X theo phân phối xác suất px số lượng X:

Theo cách hiểu tự nhiên, người ta có thể định nghĩa khái niệm biến ngẫu nhiên với kỳ vọng vô hạn. Một ví dụ điển hình là những lần hồi hương trong một số cuộc dạo chơi ngẫu nhiên.
Với sự giúp đỡ của thảm. kỳ vọng được xác định bởi nhiều đặc tính số và chức năng của phân phối (như kỳ vọng toán học của các hàm tương ứng của một biến ngẫu nhiên), ví dụ, hàm sinh, hàm đặc trưng, các khoảnh khắc của bất kỳ thứ tự nào, cụ thể là phương sai, hiệp phương sai.
Kỳ vọng toán học (Trung bình dân số) là
Kỳ vọng toán học là một đặc điểm của vị trí của các giá trị của một biến ngẫu nhiên (giá trị trung bình của phân phối của nó). Trong khả năng này, kỳ vọng toán học đóng vai trò là một tham số phân phối "điển hình" nào đó và vai trò của nó tương tự như vai trò của mômen tĩnh - tọa độ trọng tâm của phân bố khối lượng - trong cơ học. Từ các đặc điểm khác của vị trí, với sự trợ giúp của phân phối được mô tả trong các thuật ngữ chung - phương tiện, phương thức, kỳ vọng sẽ khác ở giá trị lớn hơn mà nó và đặc tính tán xạ tương ứng - phương sai - có trong các định lý giới hạn của lý thuyết xác suất. Với tính hoàn chỉnh lớn nhất, ý nghĩa của thảm kỳ vọng được bộc lộ bởi quy luật số lớn (bất đẳng thức Chebyshev) và định luật số lớn được củng cố.
Kỳ vọng toán học (Trung bình dân số) là
Kỳ vọng toán học của một biến ngẫu nhiên rời rạc
Giả sử có một số biến ngẫu nhiên có thể nhận một trong một số giá trị số (ví dụ: số điểm trong một cuộn súc sắc có thể là 1, 2, 3, 4, 5 hoặc 6). Thông thường trong thực tế, đối với một giá trị như vậy, câu hỏi đặt ra: nó nhận giá trị nào "trung bình" với một số lượng lớn các phép thử? Lợi nhuận (hoặc lỗ) trung bình của chúng ta từ mỗi giao dịch rủi ro là bao nhiêu?

Giả sử có một số loại xổ số. Chúng tôi muốn hiểu liệu việc tham gia vào nó có sinh lợi hay không (hoặc thậm chí tham gia nhiều lần, thường xuyên). Giả sử rằng mỗi vé thứ tư trúng thưởng, giải thưởng sẽ là 300 rúp, và bất kỳ vé nào - 100 rúp. Với số lượng người tham gia vô hạn, đây là những gì sẽ xảy ra. Trong ba phần tư trường hợp, chúng tôi sẽ thua, cứ ba lần thua sẽ có giá 300 rúp. Trong mọi trường hợp thứ tư, chúng tôi sẽ giành được 200 rúp. (giải thưởng trừ đi chi phí), nghĩa là đối với bốn lần tham gia, chúng tôi mất trung bình 100 rúp, cho một - trung bình là 25 rúp. Tổng cộng, tỷ lệ đổ nát trung bình của chúng tôi sẽ là 25 rúp cho mỗi vé.
Chúng tôi ném một con xúc xắc. Nếu nó không gian lận (không dịch chuyển trọng tâm, v.v.), thì trung bình chúng ta sẽ có bao nhiêu điểm tại một thời điểm? Vì mỗi tùy chọn có khả năng xảy ra như nhau, chúng tôi lấy trung bình cộng ngu ngốc và nhận được 3,5. Vì đây là AVERAGE, không cần phải phẫn nộ khi không có cú ném cụ thể nào sẽ cho 3,5 điểm - à, khối lập phương này không có mặt với số như vậy!
Bây giờ chúng ta hãy tóm tắt các ví dụ của chúng tôi:

Chúng ta hãy nhìn vào hình ảnh ngay trên. Bên trái là bảng phân phối của một biến ngẫu nhiên. Giá trị của X có thể nhận một trong n giá trị có thể (cho ở hàng trên cùng). Không thể có giá trị nào khác. Dưới mỗi giá trị có thể, xác suất của nó được ký dưới đây. Ở bên phải là một công thức, trong đó M (X) được gọi là mat. chờ. Ý nghĩa của giá trị này là với một số lượng lớn các thử nghiệm (với một mẫu lớn), giá trị trung bình sẽ có xu hướng chính là kỳ vọng này.
Hãy quay lại với cùng một khối lập phương đang chơi. Chiếu. kỳ vọng của số điểm khi ném là 3,5 (hãy tự tính toán bằng công thức nếu bạn không tin). Giả sử bạn đã ném nó một vài lần. 4 và 6. rớt ra. Trung bình, nó ra 5, tức là khác xa 3,5. Họ ném nó một lần nữa, 3 rơi ra, tức là, trung bình (4 + 6 + 3) / 3 = 4,3333 ... Bằng cách nào đó xa tấm chiếu. kỳ vọng. Bây giờ hãy làm một thí nghiệm điên rồ - cuộn khối lập phương 1000 lần! Và nếu mức trung bình không chính xác là 3,5, thì nó sẽ gần với mức đó.
Hãy đếm mat. chờ đợi xổ số được mô tả ở trên. Bảng sẽ trông như thế này:

Sau đó, kiểm tra kỳ vọng sẽ là, như chúng tôi đã thiết lập ở trên:
Một điều nữa là nó cũng “trên ngón tay”, không có công thức, nếu có thêm lựa chọn sẽ rất khó. Giả sử có 75% vé thua, 20% vé trúng và 5% vé trúng thưởng.
Bây giờ một số thuộc tính của mat kỳ vọng.
Chiếu. sự chờ đợi là tuyến tính. Thật dễ dàng để chứng minh điều đó:

Hệ số nhân không đổi được phép lấy ra khỏi dấu hiệu kiểm tra. kỳ vọng, đó là:
Đây là một trường hợp đặc biệt của thuộc tính tuyến tính của thảm kỳ vọng.
Một hệ quả khác của độ tuyến tính của mat. kỳ vọng:
đó là chiếu. kỳ vọng của tổng các biến ngẫu nhiên bằng tổng kỳ vọng toán học của các biến ngẫu nhiên.
Gọi X, Y là các biến ngẫu nhiên độc lập, sau đó:
Điều này cũng dễ dàng chứng minh) XY bản thân nó là một biến ngẫu nhiên, trong khi nếu các giá trị ban đầu có thể lấy N và m các giá trị tương ứng, sau đó XY có thể nhận giá trị nm. mỗi giá trị được tính dựa trên thực tế là xác suất của các sự kiện độc lập được nhân lên. Kết quả là, chúng tôi nhận được điều này:

Kỳ vọng toán học của một biến ngẫu nhiên liên tục
Các biến ngẫu nhiên liên tục có một đặc tính như mật độ phân phối (mật độ xác suất). Trên thực tế, nó đặc trưng cho trường hợp một biến ngẫu nhiên nhận một số giá trị từ tập hợp các số thực thường xuyên hơn, một số - ít thường xuyên hơn. Ví dụ: hãy xem xét biểu đồ này:

Đây X- thực sự là một biến ngẫu nhiên, f (x)- mật độ phân bố. Đánh giá bằng biểu đồ này, trong quá trình thử nghiệm, giá trị X thường sẽ là một số gần bằng không. cơ hội vượt quá 3 hoặc ít hơn -3 chứ không phải là lý thuyết thuần túy.
Nếu mật độ phân phối đã biết, thì mat kỳ vọng được tìm kiếm như sau:

Ví dụ, có một phân phối đồng đều:

Hãy tìm một cái chiếu. kỳ vọng:

Điều này khá phù hợp với cách hiểu trực quan. Giả sử nếu chúng ta nhận được nhiều số thực ngẫu nhiên có phân phối đồng đều, mỗi đoạn |0; 1| , thì trung bình cộng phải là khoảng 0,5.
Các thuộc tính của thảm kỳ vọng - độ tuyến tính, v.v., áp dụng cho các biến ngẫu nhiên rời rạc, cũng áp dụng ở đây.
Mối quan hệ của kỳ vọng toán học với các chỉ số thống kê khác
TẠI thống kê phân tích, cùng với kỳ vọng thuần túy, có một hệ thống các chỉ tiêu phụ thuộc lẫn nhau phản ánh tính đồng nhất của các hiện tượng và tính ổn định. quy trình. Thông thường, các chỉ báo biến thiên không có ý nghĩa độc lập và được sử dụng để phân tích dữ liệu sâu hơn. Ngoại lệ là hệ số biến thiên, đặc trưng cho tính đồng nhất dữ liệu cái gì có giá trị thống kêđặc điểm.

Mức độ thay đổi hoặc ổn định quy trình trong khoa học thống kê có thể được đo lường bằng cách sử dụng một số chỉ số.
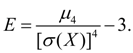
Chỉ số quan trọng nhất mô tả đặc điểm sự thay đổi biến ngẫu nhiên, là Sự phân tán, được kết nối chặt chẽ và trực tiếp nhất với tấm chiếu. chờ. Tham số này được sử dụng tích cực trong các loại phân tích thống kê khác (kiểm tra giả thuyết, phân tích mối quan hệ nguyên nhân và kết quả, v.v.). Giống như độ lệch tuyến tính trung bình, phương sai cũng phản ánh thước đo của mức chênh lệch dữ liệu xung quanh mức trung bình.

Sẽ rất hữu ích khi chuyển ngôn ngữ của các dấu hiệu sang ngôn ngữ của lời nói. Nó chỉ ra rằng phương sai là bình phương trung bình của độ lệch. Tức là, giá trị trung bình được tính trước, sau đó chênh lệch giữa mỗi giá trị gốc và giá trị trung bình được lấy, bình phương, cộng lại và sau đó chia cho số giá trị trong tập hợp này. Sự khác biệt giữa một giá trị duy nhất và giá trị trung bình phản ánh độ lệch. Nó được bình phương để đảm bảo rằng tất cả các độ lệch trở thành số dương duy nhất và để tránh việc loại bỏ lẫn nhau các độ lệch âm và dương khi chúng được cộng lại. Sau đó, với độ lệch bình phương, chúng ta chỉ cần tính trung bình cộng. Trung bình - bình phương - độ lệch. Độ lệch được bình phương và được coi là giá trị trung bình. Câu trả lời cho từ kỳ diệu "phân tán" chỉ là ba từ.
Tuy nhiên, ở dạng thuần túy của nó, chẳng hạn như, chẳng hạn, giá trị trung bình số học, hoặc, độ phân tán không được sử dụng. Nó đúng hơn là một chỉ báo phụ trợ và trung gian được sử dụng cho các loại phân tích thống kê khác. Cô ấy thậm chí không có một đơn vị đo lường bình thường. Đánh giá theo công thức, đây là bình phương của đơn vị dữ liệu ban đầu.
Kỳ vọng toán học (Trung bình dân số) là
Hãy đo lường một biến ngẫu nhiên N lần, ví dụ, chúng tôi đo tốc độ gió mười lần và muốn tìm giá trị trung bình. Giá trị trung bình có liên quan như thế nào đến hàm phân phối?
Hoặc chúng ta sẽ tung xúc xắc nhiều lần. Số điểm rơi ra trên con súc sắc trong mỗi lần ném là một biến ngẫu nhiên và có thể nhận bất kỳ giá trị tự nhiên nào từ 1 đến 6. N nó có xu hướng đến một con số rất cụ thể - mat. kỳ vọng Mx. Trong trường hợp này, Mx = 3,5.
Giá trị này đến như thế nào? Cho vào N thử nghiệm n1 khi 1 điểm bị giảm, n2 lần - 2 điểm, v.v. Sau đó, số lượng kết quả trong đó một điểm giảm:

Tương tự đối với các kết quả khi 2, 3, 4, 5 và 6 điểm rơi ra.

Bây giờ chúng ta giả sử rằng chúng ta đã biết phân phối của biến ngẫu nhiên x, tức là chúng ta biết rằng biến ngẫu nhiên x có thể nhận các giá trị x1, x2, ..., xk với các xác suất p1, p2, ... , pk.
Kỳ vọng mat Mx của một biến ngẫu nhiên x là:

Kỳ vọng toán học không phải lúc nào cũng là một ước lượng hợp lý của một số biến ngẫu nhiên. Vì vậy, để ước tính mức lương trung bình, sẽ hợp lý hơn khi sử dụng khái niệm giá trị trung bình, nghĩa là một giá trị sao cho số người nhận được ít hơn giá trị trung bình lương và lớn, phù hợp.
Xác suất p1 để biến ngẫu nhiên x nhỏ hơn x1 / 2 và xác suất p2 để biến ngẫu nhiên x lớn hơn x1 / 2 là như nhau và bằng 1/2. Giá trị trung bình không được xác định duy nhất cho tất cả các phân phối.

Chuẩn hoặc độ lệch chuẩn trong thống kê, mức độ sai lệch của dữ liệu quan sát hoặc tập hợp từ giá trị AVERAGE được gọi. Được biểu thị bằng các chữ cái s hoặc s. Độ lệch chuẩn nhỏ chỉ ra rằng dữ liệu được nhóm xung quanh giá trị trung bình và độ lệch chuẩn lớn chỉ ra rằng dữ liệu ban đầu khác xa nó. Độ lệch chuẩn bằng căn bậc hai của một đại lượng được gọi là phương sai. Nó là giá trị trung bình của tổng các chênh lệch bình phương của dữ liệu ban đầu lệch khỏi giá trị trung bình. Độ lệch chuẩn của một biến ngẫu nhiên là căn bậc hai của phương sai:

Ví dụ. Trong điều kiện thử nghiệm khi bắn vào một mục tiêu, hãy tính phương sai và độ lệch chuẩn của một biến ngẫu nhiên:

Biến thể- Sự biến động, biến đổi của giá trị thuộc tính tính bằng đơn vị của quần thể. Các giá trị số riêng biệt của một đối tượng địa lý xảy ra trong tổng thể được nghiên cứu được gọi là các biến thể giá trị. Việc thiếu giá trị trung bình để mô tả đầy đủ các đặc điểm của quần thể khiến cần phải bổ sung các giá trị trung bình với các chỉ số để có thể đánh giá tính điển hình của các giá trị trung bình này bằng cách đo lường sự dao động (biến thiên) của đặc điểm đang nghiên cứu. Hệ số biến thiên được tính theo công thức:

Biến thể nhịp(R) là hiệu số giữa giá trị tối đa và giá trị nhỏ nhất của tính trạng trong quần thể nghiên cứu. Chỉ số này cung cấp ý tưởng chung nhất về sự biến động của đặc điểm đang nghiên cứu, vì nó cho thấy Sự khác biệt chỉ giữa các giá trị giới hạn của các biến thể. Sự phụ thuộc vào các giá trị cực trị của thuộc tính làm cho phạm vi biến đổi có tính chất ngẫu nhiên, không ổn định.

Độ lệch tuyến tính trung bình là trung bình cộng của độ lệch tuyệt đối (môđun) của tất cả các giá trị của tổng thể được phân tích so với giá trị trung bình của chúng:

Kỳ vọng toán học trong lý thuyết cờ bạc
Mat đợi là số tiền trung bình mà một nhà đầu cơ cờ bạc có thể thắng hoặc thua trong một lần đặt cược nhất định. Đây là một khái niệm rất quan trọng đối với một nhà đầu cơ, bởi vì nó là cơ bản để đánh giá hầu hết các tình huống chơi game. Kỳ vọng Mate cũng là công cụ tốt nhất để phân tích bố cục thẻ cơ bản và các tình huống trong trò chơi.
Giả sử bạn đang chơi đồng xu với một người bạn, đặt cược 1 đô la như nhau mỗi lần, bất kể điều gì xảy ra. Tails - bạn đã thắng, đứng đầu - bạn thua. Khả năng nó xuất hiện các đầu là 1-1 và bạn đang đặt cược từ 1 đô la đến 1 đô la. Do đó, kỳ vọng đối với người kiểm tra của bạn là 0, bởi vì nói về mặt toán học, bạn không thể biết mình sẽ dẫn đầu hay thua sau hai vòng hoặc sau 200.

Mức tăng hàng giờ của bạn là 0. Thanh toán hàng giờ là số tiền bạn mong đợi để giành được trong một giờ. Bạn có thể lật đồng xu 500 lần trong vòng một giờ, nhưng bạn sẽ không thể thắng hoặc thua vì tỷ lệ cược của bạn không tích cực cũng không tiêu cực. Nếu bạn nhìn, từ quan điểm của một nhà đầu cơ nghiêm túc, một hệ thống tỷ giá như vậy không phải là xấu. Nhưng nó chỉ là một sự lãng phí thời gian.
Nhưng giả sử ai đó muốn đặt cược 2 đô la với 1 đô la của bạn trong cùng một trò chơi. Sau đó, bạn ngay lập tức có một kỳ vọng tích cực là 50 xu từ mỗi lần đặt cược. Tại sao 50 xu? Trung bình, bạn thắng một lần đặt cược và thua lần thứ hai. Đặt cược đầu tiên và thua $ 1, đặt cược thứ hai và thắng $ 2. Bạn đã đặt cược 1 đô la hai lần và dẫn trước 1 đô la. Vì vậy, mỗi lần đặt cược một đô la của bạn đã mang lại cho bạn 50 xu.

Nếu đồng xu giảm 500 lần trong một giờ, thì số tiền kiếm được hàng giờ của bạn sẽ là 250 đô la, bởi vì. trung bình bạn mất một đô la 250 lần và thắng hai đô la 250 lần. 500 đô la trừ 250 đô la bằng 250 đô la, là tổng số tiền thắng. Lưu ý rằng giá trị kỳ vọng, là số tiền bạn thắng trung bình trong một lần đặt cược, là 50 xu. Bạn đã giành được 250 đô la khi đặt cược một đô la 500 lần, tương đương với 50 xu tiền đặt cược của bạn.
Kỳ vọng toán học (Trung bình dân số) là
Chiếu. kỳ vọng không liên quan gì đến kết quả ngắn hạn. Đối thủ của bạn, người đã quyết định đặt cược 2 đô la với bạn, có thể đánh bại bạn trong mười lần tung đầu tiên liên tiếp, nhưng bạn, với lợi thế đặt cược 2 ăn 1, tất cả những thứ khác đều ngang nhau, hãy kiếm 50 xu cho mỗi lần đặt cược 1 đô la dưới bất kỳ trường hợp. Bạn thắng hay thua một ván hay vài ván không quan trọng, mà chỉ với điều kiện bạn có đủ tiền mặt để dễ dàng bù đắp chi phí. Nếu bạn tiếp tục đặt cược theo cách tương tự, thì trong một thời gian dài, tiền thắng của bạn sẽ đạt đến tổng giá trị kỳ vọng trong các lần ném riêng lẻ.

Mỗi khi bạn đặt cược tốt nhất (đặt cược có thể sinh lời trong thời gian dài) khi tỷ lệ cược có lợi cho bạn, bạn nhất định giành được thứ gì đó trên đó, cho dù bạn có thua hay không trong một ván bài nhất định. Ngược lại, nếu bạn đặt cược tệ hơn (đặt cược không có lãi trong thời gian dài) khi tỷ lệ cược không có lợi cho bạn, bạn sẽ mất thứ gì đó, dù bạn thắng hay thua ván bài.
Kỳ vọng toán học (Trung bình dân số) là
Bạn đặt cược với kết quả tốt nhất nếu kỳ vọng của bạn là tích cực và sẽ là tích cực nếu tỷ lệ cược có lợi cho bạn. Khi đặt cược với kết quả xấu nhất, bạn có một kỳ vọng tiêu cực, điều này xảy ra khi tỷ lệ cược chống lại bạn. Những nhà đầu cơ nghiêm túc chỉ đặt cược với kết quả tốt nhất, với kết quả tồi tệ nhất - họ đặt cược gấp đôi. Tỷ lệ cược có lợi cho bạn nghĩa là gì? Cuối cùng bạn có thể thắng nhiều hơn tỷ lệ cược thực tế mang lại. Tỷ lệ đánh đầu thực sự là 1 ăn 1, nhưng bạn nhận được 2 ăn 1 do tỷ lệ cá cược. Trong trường hợp này, tỷ lệ cược là có lợi cho bạn. Bạn chắc chắn có được kết quả tốt nhất với kỳ vọng tích cực là 50 xu cho mỗi lần đặt cược.

Đây là một ví dụ phức tạp hơn. kỳ vọng. Người bạn viết ra các số từ một đến năm và đặt cược $ 5 với $ 1 của bạn mà bạn sẽ không chọn số. Bạn có đồng ý đặt cược như vậy không? Kỳ vọng ở đây là gì?
Trung bình, bạn sẽ sai bốn lần. Dựa trên điều này, tỷ lệ cược chống lại bạn đoán số sẽ là 4 ăn 1. Tỷ lệ cược là bạn sẽ mất một đô la trong một lần thử. Tuy nhiên, bạn thắng 5 ăn 1, khả năng thua 4 ăn 1. Do đó, tỷ lệ cược đang có lợi cho bạn, bạn có thể đặt cược và hy vọng vào một kết quả tốt nhất. Nếu bạn đặt cược này năm lần, trung bình bạn sẽ thua bốn lần $ 1 và thắng $ 5 một lần. Dựa trên điều này, cho tất cả năm lần thử, bạn sẽ kiếm được 1 đô la với kỳ vọng toán học dương là 20 xu cho mỗi lần đặt cược.

Một nhà đầu cơ sẽ thắng nhiều hơn số tiền đặt cược của anh ta, như trong ví dụ trên, đang nắm bắt được tỷ lệ cược. Ngược lại, anh ta làm hỏng cơ hội khi anh ta mong đợi thắng ít hơn số tiền anh ta đặt cược. Nhà đầu cơ cá cược có thể có kỳ vọng tích cực hoặc tiêu cực tùy thuộc vào việc anh ta đang nắm bắt hay phá hỏng tỷ lệ cược.
Nếu bạn đặt 50 đô la để giành được 10 đô la với cơ hội thắng 4 ăn 1, bạn sẽ nhận được kỳ vọng âm là 2 đô la, bởi vì trung bình, bạn sẽ thắng bốn lần 10 đô la và thua một lần 50 đô la, điều này cho thấy mức lỗ mỗi lần đặt cược sẽ là 10 đô la. Nhưng nếu bạn đặt cược 30 đô la để giành được 10 đô la, với cùng tỷ lệ thắng 4 ăn 1, thì trong trường hợp này, bạn có kỳ vọng dương là 2 đô la, bởi vì bạn lại thắng bốn lần $ 10 và thua $ 30 một lần, tức là lợi nhuậnở mức 10 đô la. Những ví dụ này cho thấy rằng đặt cược đầu tiên là xấu và thứ hai là tốt.

Chiếu. kỳ vọng là trung tâm của bất kỳ tình huống trò chơi nào. Khi một nhà cái khuyến khích người hâm mộ bóng đá đặt cược 11 đô la để giành được 10 đô la, họ có kỳ vọng tích cực là 50 xu cho mỗi 10 đô la. Nếu sòng bạc trả tiền chẵn từ đường vượt qua Craps, thì kỳ vọng tích cực của nhà cái là khoảng 1,40 đô la cho mỗi 100 đô la; trò chơi này được cấu trúc để mọi người đặt cược vào dòng này trung bình thua 50,7% và thắng 49,3% thời gian. Không nghi ngờ gì nữa, chính kỳ vọng tích cực tưởng chừng như tối thiểu này lại mang lại lợi nhuận khổng lồ cho các chủ sòng bạc trên khắp thế giới. Như chủ sở hữu sòng bạc Vegas World Bob Stupak đã nhận xét: “Một phần nghìn phần trăm xác suất âm trong một khoảng cách đủ dài sẽ khiến người đàn ông giàu nhất thế giới phá sản.

Kỳ vọng toán học khi chơi poker
Trò chơi Xì tố là một ví dụ minh họa và minh họa rõ nét nhất về việc vận dụng lý thuyết và tính chất của chiếu chờ.

Chiếu. Giá trị kỳ vọng trong Poker - lợi ích trung bình từ một quyết định cụ thể, với điều kiện một quyết định như vậy có thể được xem xét trong khuôn khổ lý thuyết về số lượng lớn và khoảng cách xa. Poker thành công là luôn chấp nhận các nước đi với một kỳ vọng toán học tích cực.
Kỳ vọng toán học (Trung bình dân số) là
Ý nghĩa toán học. Kỳ vọng khi chơi poker nằm ở việc chúng ta thường gặp phải những biến số ngẫu nhiên khi đưa ra quyết định (chúng ta không biết đối thủ có những quân bài nào trong tay, những quân bài nào sẽ đến ở các vòng tiếp theo. buôn bán). Chúng ta phải xem xét từng giải pháp theo quan điểm của lý thuyết về số lớn, điều này nói rằng với một mẫu đủ lớn, giá trị trung bình của một biến ngẫu nhiên sẽ có xu hướng bằng giá trị trung bình của nó.

Trong số các công thức cụ thể để tính toán kỳ vọng, công thức sau đây được áp dụng nhiều nhất trong poker:
Khi chơi poker mat. kỳ vọng có thể được tính cho cả cược và cuộc gọi. Trong trường hợp đầu tiên, tỷ lệ cược gấp đôi nên được tính đến, trong trường hợp thứ hai, tỷ lệ cược của riêng tiền cược. Khi đánh giá chiếu. kỳ vọng của động thái này hoặc chuyển động kia, cần nhớ rằng nếp gấp luôn có kỳ vọng bằng không. Vì vậy, loại bỏ thẻ sẽ luôn là một quyết định có lợi hơn bất kỳ động thái tiêu cực nào.
Kỳ vọng toán học (Trung bình dân số) là
Kỳ vọng cho bạn biết những gì bạn có thể mong đợi (hoặc mất mát) cho mỗi rủi ro bạn chấp nhận. Sòng bạc kiếm được tiền bạc bởi vì kỳ vọng của người kiểm tra từ tất cả các trò chơi được thực hiện trong chúng đều có lợi cho sòng bạc. Với một loạt trò chơi đủ dài, có thể mong đợi rằng khách hàng sẽ mất tiền bạc bởi vì "xác suất" có lợi cho sòng bạc. Tuy nhiên, các nhà đầu cơ sòng bạc chuyên nghiệp giới hạn các trò chơi của họ trong thời gian ngắn, do đó làm tăng tỷ lệ cược có lợi cho họ. Đầu tư cũng vậy. Nếu kỳ vọng của bạn là tích cực, bạn có thể kiếm nhiều tiền hơn bằng cách thực hiện nhiều giao dịch trong một khoảng thời gian ngắn. giai đoạn = Stage thời gian. Kỳ vọng là tỷ lệ phần trăm lợi nhuận trên mỗi trận thắng của bạn nhân với lợi nhuận trung bình trừ đi xác suất thua lỗ nhân với số lỗ trung bình của bạn.

Poker cũng có thể được xem xét dưới góc độ đối chiếu. Bạn có thể cho rằng một động thái nhất định có lợi, nhưng trong một số trường hợp, đó có thể không phải là động thái tốt nhất, bởi vì một động thái khác có lợi hơn. Giả sử bạn đánh một nhà đầy đủ trong năm ván bài rút. Đặt cược đối thủ của bạn. Bạn biết rằng nếu bạn lên ante, anh ấy sẽ gọi. Vì vậy, nâng cao có vẻ như là chiến thuật tốt nhất. Nhưng nếu bạn tăng tiền đặt cược, hai nhà đầu cơ còn lại chắc chắn sẽ cược gấp. Nhưng nếu bạn gọi đặt cược, bạn sẽ hoàn toàn chắc chắn rằng hai nhà đầu cơ còn lại sau bạn cũng sẽ làm như vậy. Khi bạn nâng cược, bạn sẽ nhận được một đơn vị và chỉ đơn giản bằng cách gọi - hai. Vì vậy, việc gọi điện mang lại cho bạn giá trị kỳ vọng tích cực cao hơn và là chiến thuật tốt nhất.
Chiếu. chờ đợi cũng có thể đưa ra ý tưởng về chiến thuật chơi poker nào ít sinh lợi hơn và chiến thuật nào có lợi hơn. Ví dụ: nếu bạn chơi một ván bài cụ thể và bạn nghĩ rằng khoản lỗ trung bình của mình là 75 xu bao gồm cả tiền cược, thì bạn nên chơi ván bài đó vì điều này tốt hơn là gấp khi ante là 1 đô la.

Một lý do quan trọng khác để hiểu được bản chất của chiếu. kỳ vọng là nó mang lại cho bạn cảm giác yên tâm cho dù bạn có thắng cược hay không: nếu bạn đặt cược tốt hoặc gấp lại đúng lúc, bạn sẽ biết rằng bạn đã thực hiện hoặc tiết kiệm một số tiền nhất định mà người đầu cơ yếu hơn có thể không lưu. Sẽ khó hơn gấp nhiều lần nếu bạn thất vọng vì đối thủ của bạn có thế cầm hòa tốt hơn. Với tất cả những điều này, những gì bạn tiết kiệm được bằng cách không chơi, thay vì cá cược, sẽ được thêm vào tiền thắng của bạn mỗi đêm hoặc mỗi tháng.
Chỉ cần nhớ rằng nếu bạn đổi bài, đối thủ của bạn sẽ gọi bạn và như bạn sẽ thấy trong bài viết Định lý cơ bản của Poker, đây chỉ là một trong những lợi thế của bạn. Bạn nên vui mừng khi điều này xảy ra. Bạn thậm chí có thể học cách tận hưởng một ván bài bị mất, bởi vì bạn biết rằng những nhà đầu cơ khác ở vị trí của bạn sẽ mất nhiều hơn thế.

Như đã đề cập trong ví dụ về trò chơi tiền xu ở phần đầu, tỷ lệ lợi nhuận hàng giờ có liên quan đến kỳ vọng toán học, và khái niệm này đặc biệt quan trọng đối với các nhà đầu cơ chuyên nghiệp. Khi bạn định chơi poker, bạn phải ước tính mình có thể thắng được bao nhiêu trong một giờ chơi. Trong hầu hết các trường hợp, bạn sẽ cần dựa vào trực giác và kinh nghiệm của mình, nhưng bạn cũng có thể sử dụng một số phép tính toán học. Ví dụ, nếu bạn đang chơi trò rút bóng thấp và bạn thấy ba người chơi đặt cược 10 đô la và sau đó rút hai lá, đó là một chiến thuật rất tệ, bạn có thể tự tính toán rằng mỗi lần họ đặt cược 10 đô la thì họ sẽ mất khoảng 2 đô la. Mỗi người trong số họ làm điều này tám lần một giờ, có nghĩa là cả ba người mất khoảng 48 đô la mỗi giờ. Bạn là một trong bốn nhà đầu cơ còn lại, số tiền này xấp xỉ bằng nhau, vì vậy bốn nhà đầu cơ này (và bạn trong số họ) phải chia nhau 48 đô la, và mỗi người sẽ kiếm được 12 đô la mỗi giờ. Tỷ giá hàng giờ của bạn trong trường hợp này chỉ đơn giản là phần của bạn đối với số tiền bị mất bởi ba nhà đầu cơ tồi trong một giờ.
Kỳ vọng toán học (Trung bình dân số) là
Trong một khoảng thời gian dài, tổng lợi nhuận của nhà đầu cơ là tổng các kỳ vọng toán học của anh ta trong các phân phối riêng lẻ. Bạn càng chơi với kỳ vọng tích cực, bạn càng thắng, và ngược lại, bạn chơi với kỳ vọng tiêu cực càng nhiều, bạn càng thua. Do đó, bạn nên ưu tiên một trò chơi có thể tối đa hóa kỳ vọng tích cực của bạn hoặc phủ định kỳ vọng tiêu cực của bạn để bạn có thể tối đa hóa lợi nhuận hàng giờ của mình.

Kỳ vọng toán học tích cực trong chiến lược trò chơi
Nếu bạn biết cách đếm bài, bạn có thể có lợi thế hơn sòng bạc nếu họ không để ý và đuổi bạn ra ngoài. Sòng bạc yêu thích những nhà đầu cơ say xỉn và ghét những người đánh bài. Lợi thế sẽ cho phép bạn thắng nhiều lần hơn là thua theo thời gian. Quản lý tiền tốt bằng cách sử dụng tính toán kiểm tra có thể giúp bạn tận dụng tối đa lợi thế của mình và cắt lỗ. Nếu không có lợi thế, tốt hơn hết bạn nên đưa tiền cho tổ chức từ thiện. Trong trò chơi trên sàn chứng khoán, lợi thế là do hệ thống của trò chơi tạo ra lãi nhiều hơn lỗ, chênh lệch. giá cả và tiền hoa hồng. không ai quản lý vốn sẽ không cứu được một hệ thống chơi game tồi.
Kỳ vọng tích cực được xác định bởi một giá trị lớn hơn 0. Con số này càng lớn, kỳ vọng thống kê càng mạnh. Nếu giá trị nhỏ hơn 0, thì kỳ vọng cũng sẽ là tiêu cực. Môđun của một giá trị âm càng lớn thì tình hình càng tồi tệ. Nếu kết quả là 0, thì kỳ vọng là hòa vốn. Bạn chỉ có thể chiến thắng khi bạn có một kỳ vọng toán học tích cực, một hệ thống trò chơi hợp lý. Chơi theo trực giác dẫn đến thảm họa.

Kỳ vọng toán học và
Kỳ vọng toán học là một chỉ số thống kê được yêu cầu khá rộng rãi và phổ biến trong việc thực hiện giao dịch hối đoái trên thị trường tài chính. thị trường. Trước hết, thông số này được sử dụng để phân tích mức độ thành công buôn bán. Không khó để đoán rằng giá trị này càng lớn thì càng có nhiều lý do để coi giao dịch đang được nghiên cứu thành công. Tất nhiên, phân tích công việc giao dịch viên không thể được thực hiện chỉ với sự trợ giúp của tham số này. Tuy nhiên, giá trị được tính toán kết hợp với các phương pháp đánh giá chất lượng khác công việc, có thể cải thiện đáng kể độ chính xác của phân tích.

Kỳ vọng Mat thường được tính toán trong các dịch vụ giám sát tài khoản giao dịch, cho phép bạn nhanh chóng đánh giá công việc được thực hiện trên khoản tiền gửi. Ngoại lệ, chúng tôi có thể trích dẫn các chiến lược sử dụng "trả trước quá hạn" của các giao dịch thua lỗ. Người giao dịch may mắn có thể đi cùng anh ta một thời gian, và do đó, có thể không có tổn thất nào trong công việc của anh ta. Trong trường hợp này, sẽ không thể điều hướng chỉ theo kỳ vọng, bởi vì những rủi ro được sử dụng trong công việc sẽ không được tính đến.
Trong giao dịch trên thị trường kỳ vọng mat thường được sử dụng nhiều nhất khi dự đoán lợi nhuận của một chiến lược giao dịch hoặc khi dự báo thu nhập thương nhân dựa trên số liệu thống kê trước đó của anh ấy đấu thầu.
Kỳ vọng toán học (Trung bình dân số) là
Liên quan đến quản lý tiền, điều rất quan trọng là phải hiểu rằng khi thực hiện các giao dịch với kỳ vọng tiêu cực, không có kế hoạch ban quản lý tiền, mà chắc chắn có thể mang lại lợi nhuận cao. Nếu bạn tiếp tục chơi sàn giao dịch chứng khoán trong những điều kiện này, bất kể phương pháp nào ban quản lý tiền, bạn sẽ mất toàn bộ tài khoản của mình, bất kể nó lớn như thế nào lúc đầu.
Tiên đề này không chỉ đúng với các trò chơi hoặc giao dịch kỳ vọng tiêu cực mà còn đúng với các trò chơi có tỷ lệ cược chẵn. Do đó, trường hợp duy nhất mà bạn có cơ hội thu lợi về lâu dài là khi thực hiện các giao dịch với một kỳ vọng toán học tích cực.

Sự khác biệt giữa kỳ vọng tiêu cực và kỳ vọng tích cực là sự khác biệt giữa sự sống và cái chết. Không quan trọng kỳ vọng tích cực hay tiêu cực như thế nào; điều quan trọng là nó tích cực hay tiêu cực. Do đó, trước khi xem xét vấn đề quản lý thủ đô bạn phải tìm một trò chơi với một kỳ vọng tích cực.
Nếu bạn không có trò chơi đó, thì không có quản lý tiền tệ nào trên thế giới sẽ cứu bạn. Mặt khác, nếu bạn có một kỳ vọng tích cực, thì thông qua việc quản lý tiền hợp lý, bạn có thể biến nó thành một hàm tăng trưởng theo cấp số nhân. Không quan trọng là kỳ vọng tích cực nhỏ đến mức nào! Nói cách khác, hệ thống giao dịch dựa trên một hợp đồng có lợi nhuận như thế nào không quan trọng. Nếu bạn có một hệ thống giành được 10 đô la cho mỗi hợp đồng trên một giao dịch (sau khi hoa hồng và trượt giá), bạn có thể sử dụng các kỹ thuật quản lý thủ đô theo cách làm cho nó có lợi hơn một hệ thống cho thấy lợi nhuận trung bình là 1.000 đô la cho mỗi giao dịch (sau phí và trượt giá).

Điều quan trọng không phải là hệ thống đã mang lại lợi nhuận như thế nào, mà có thể nói chắc chắn rằng hệ thống sẽ cho thấy ít nhất một khoản lợi nhuận tối thiểu trong tương lai. Do đó, chuẩn bị quan trọng nhất có thể được thực hiện là đảm bảo rằng hệ thống cho thấy một giá trị kỳ vọng tích cực trong tương lai.
Để có giá trị kỳ vọng dương trong tương lai, điều rất quan trọng là không giới hạn bậc tự do của hệ thống của bạn. Điều này đạt được không chỉ bằng cách loại bỏ hoặc giảm số lượng các tham số được tối ưu hóa, mà còn bằng cách giảm càng nhiều quy tắc hệ thống càng tốt. Mọi tham số bạn thêm, mọi quy tắc bạn thực hiện, mọi thay đổi nhỏ bạn thực hiện đối với hệ thống đều làm giảm số bậc tự do. Lý tưởng nhất là bạn muốn xây dựng một hệ thống khá sơ khai và đơn giản sẽ liên tục mang lại một khoản lợi nhuận nhỏ trong hầu hết mọi thị trường. Một lần nữa, điều quan trọng là bạn phải hiểu rằng hệ thống sinh lợi đến đâu không quan trọng, miễn là nó có lãi. mà bạn kiếm được trong giao dịch sẽ kiếm được thông qua quản lý tiền hiệu quả.
Kỳ vọng toán học (Trung bình dân số) là
Hệ thống giao dịch chỉ đơn giản là một công cụ cung cấp cho bạn một kỳ vọng toán học tích cực để có thể sử dụng việc quản lý tiền. Các hệ thống hoạt động (hiển thị ít nhất lợi nhuận tối thiểu) chỉ ở một hoặc một vài thị trường, hoặc có các quy tắc hoặc thông số khác nhau cho các thị trường khác nhau, rất có thể sẽ không hoạt động trong thời gian thực trong thời gian dài. Vấn đề với hầu hết các nhà giao dịch kỹ thuật là họ dành quá nhiều thời gian và công sức để tối ưu hóa các quy tắc và thông số khác nhau của hệ thống giao dịch. Điều này cho kết quả hoàn toàn trái ngược. Thay vì lãng phí năng lượng và thời gian của máy tính vào việc tăng lợi nhuận của hệ thống giao dịch, hãy hướng sức lực của bạn vào việc tăng mức độ tin cậy của việc thu được lợi nhuận tối thiểu.
Biết rằng quản lý vốn- đây chỉ là một trò chơi số cần sử dụng các kỳ vọng tích cực, nhà giao dịch có thể ngừng tìm kiếm "chén thánh" giao dịch trên sàn giao dịch. Thay vào đó, anh ta có thể bắt đầu thử nghiệm phương pháp giao dịch của mình, tìm hiểu xem phương pháp này hợp lý như thế nào, liệu nó có mang lại kỳ vọng tích cực hay không. Các phương pháp quản lý tiền phù hợp được áp dụng cho bất kỳ phương pháp giao dịch nào, thậm chí rất tầm thường, sẽ thực hiện phần còn lại của công việc.

Đối với bất kỳ nhà giao dịch nào để thành công trong công việc của mình, anh ta cần phải giải quyết ba nhiệm vụ quan trọng nhất: Để đảm bảo rằng số lượng giao dịch thành công vượt quá những sai lầm và tính toán sai lầm không thể tránh khỏi; Thiết lập hệ thống giao dịch của bạn để cơ hội kiếm tiền thường xuyên nhất có thể; Đạt được kết quả tích cực ổn định về hoạt động của bạn.
Và ở đây, đối với chúng tôi, những nhà giao dịch đang làm việc, kiểm tra có thể là một trợ giúp tốt. kỳ vọng. Thuật ngữ này trong lý thuyết xác suất là một trong những chìa khóa. Với nó, bạn có thể đưa ra ước tính trung bình của một số giá trị ngẫu nhiên. Kỳ vọng toán học của một biến ngẫu nhiên tương tự như trọng tâm, nếu chúng ta tưởng tượng tất cả các xác suất có thể có là các điểm có khối lượng khác nhau.

Liên quan đến chiến lược giao dịch, để đánh giá hiệu quả của nó, kỳ vọng lãi (hoặc lỗ) thường được sử dụng nhất. Tham số này được định nghĩa là tổng các tích của các mức lãi và lỗ đã cho và xác suất xuất hiện của chúng. Ví dụ, chiến lược giao dịch đã phát triển giả định rằng 37% của tất cả các hoạt động sẽ mang lại lợi nhuận và phần còn lại - 63% - sẽ không có lãi. Đồng thời, trung bình thu nhập từ một giao dịch thành công sẽ là 7 đô la, và mức lỗ trung bình sẽ là 1,4 đô la. Hãy tính toán mat. kỳ vọng giao dịch trên một hệ thống như vậy:
con số này có nghĩa là gì? Nó nói rằng, tuân theo các quy tắc của hệ thống này, trung bình, chúng tôi sẽ nhận được 1,708 đô la từ mỗi giao dịch đã đóng. Vì điểm hiệu quả thu được lớn hơn 0, một hệ thống như vậy có thể được sử dụng cho công việc thực tế. Nếu kết quả của việc tính toán mặt phẳng, kỳ vọng trở thành số âm, thì điều này đã chỉ ra một khoản lỗ trung bình và điều này sẽ dẫn đến hủy hoại.
Số lợi nhuận trên mỗi giao dịch cũng có thể được biểu thị dưới dạng giá trị tương đối dưới dạng%. Ví dụ:
Phần trăm thu nhập trên 1 giao dịch - 5%;
Tỷ lệ giao dịch thành công - 62%;
Tỷ lệ tổn thất trên 1 giao dịch - 3%;
Tỷ lệ giao dịch không thành công - 38%;
Trong trường hợp này, chiếu. kỳ vọng sẽ là:
Tức là, giao dịch trung bình sẽ mang lại 1,96%.
Có thể phát triển một hệ thống, mặc dù chiếm ưu thế của các giao dịch thua lỗ, nhưng sẽ cho kết quả tích cực, vì MO của nó> 0.
Tuy nhiên, chỉ chờ đợi thôi là chưa đủ. Rất khó để kiếm tiền nếu hệ thống đưa ra rất ít tín hiệu giao dịch. Trong trường hợp này, nó sẽ tương đương với lãi suất ngân hàng. Hãy để mỗi hoạt động chỉ mang lại trung bình 0,5 đô la, nhưng điều gì sẽ xảy ra nếu hệ thống giả định 1000 giao dịch mỗi năm? Đây sẽ là một số tiền rất nghiêm trọng trong thời gian tương đối ngắn. Theo logic từ đó, một dấu hiệu khác của một hệ thống giao dịch tốt có thể được coi là một khoảng thời gian nắm giữ ngắn hạn.

Nguồn và liên kết
dic.academic.ru - từ điển trực tuyến học thuật
math.ru - trang web giáo dục về toán học
nsu.ru - trang web giáo dục của Đại học Bang Novosibirsk
webmath.ru - một cổng thông tin giáo dục dành cho sinh viên, người đăng ký và học sinh.
trang web toán học giáo dục exponenta.ru
ru.tradimo.com - trường dạy giao dịch trực tuyến miễn phí
crypto.hut2.ru - nguồn thông tin đa ngành
poker-wiki.ru - bách khoa toàn thư về poker miễn phí
sernam.ru - Thư viện khoa học gồm các ấn phẩm khoa học tự nhiên được chọn lọc
reshim.su - trang web
unx.ru - Forex tại UNFX: đào tạo, tín hiệu giao dịch, quản lý ủy thác
- - kỳ vọng toán học Một trong những đặc điểm số của một biến ngẫu nhiên, thường được gọi là giá trị trung bình lý thuyết của nó. Đối với một biến ngẫu nhiên rời rạc X, toán học ... ... Sổ tay phiên dịch kỹ thuậtGIA TRỊ ĐƯỢC KI VỌNG- (giá trị kỳ vọng) Giá trị trung bình của phân phối biến số kinh tế mà nó có thể nhận. Nếu pt là giá của hàng hóa tại thời điểm t, kỳ vọng toán học của nó được ký hiệu là Ept. Để chỉ ra thời điểm mà ... ... Từ điển kinh tế
Gia trị được ki vọng- giá trị trung bình của một biến ngẫu nhiên. Kỳ vọng toán học là một đại lượng xác định. Giá trị trung bình số học của các lần thực hiện một biến ngẫu nhiên là một ước tính của kỳ vọng toán học. Trung bình… … Thuật ngữ chính thức là (giá trị trung bình) của một biến ngẫu nhiên, một đặc trưng số của một biến ngẫu nhiên. Nếu một biến ngẫu nhiên được cho trên một không gian xác suất (xem Lý thuyết xác suất), thì M. o của nó. MX (hoặc EX) được định nghĩa là tích phân Lebesgue: trong đó ... Bách khoa toàn thư vật lý
GIA TRỊ ĐƯỢC KI VỌNG- một biến ngẫu nhiên là đặc tính số của nó. Nếu một biến ngẫu nhiên X có hàm phân phối F (x) thì M. o của nó. sẽ: . Nếu phân phối của X là rời rạc, thì М.®:, trong đó x1, x2, ... là các giá trị có thể có của biến ngẫu nhiên rời rạc X; p1 ... Bách khoa toàn thư địa chất
GIA TRỊ ĐƯỢC KI VỌNG- Tiếng Anh. gia trị được ki vọng; tiếng Đức Toán học Erwartung. Trung bình ngẫu nhiên hoặc trung tâm phân tán của một biến ngẫu nhiên. Antinazi. Encyclopedia of Sociology, 2009 ... Bách khoa toàn thư về xã hội học
Gia trị được ki vọng- Xem thêm: Kỳ vọng có điều kiện Kỳ vọng toán học là giá trị trung bình của một biến ngẫu nhiên, phân phối xác suất của một biến ngẫu nhiên, được xét trong lý thuyết xác suất. Trong văn học Anh và toán học ... ... Wikipedia
Gia trị được ki vọng- 1.14 Kỳ vọng toán học E (X) trong đó giá trị xi của một biến ngẫu nhiên rời rạc; p = P (X = xi); f (x) là mật độ của một biến ngẫu nhiên liên tục * Nếu biểu thức này tồn tại theo nghĩa hội tụ tuyệt đối Nguồn ... Sách tham khảo từ điển về thuật ngữ của tài liệu quy chuẩn và kỹ thuật
Wir verwenden Cookies für die beste Trang web Präsentation unserer. Wenn Sie diese Trang web weiterhin nutzen, kích thích Sie dem zu. ĐƯỢC RỒI
Hãy kiên nhẫn và đọc này ..
Trò chơi kỳ vọng tích cực là một khái niệm sống còn đối với tất cả các nhà đầu cơ, nó là một khái niệm mà trên đó một hệ thống niềm tin được xây dựng, nhưng bản thân khái niệm này không thể được xây dựng trên niềm tin. Sòng bạc không hoạt động dựa trên niềm tin. Sòng bạc hoạt động bằng cách quản lý hoạt động kinh doanh của mình dựa trên toán học thuần túy. Sòng bạc biết rằng luật của roulette và xúc xắc cuối cùng sẽ được áp dụng. Vì vậy, sòng bạc không cho phép trò chơi dừng lại. Sòng bạc không ngại chờ đợi, nhưng sòng bạc không dừng lại và chơi suốt ngày đêm, bởi vì bạn chơi trò chơi có kỳ vọng toán học âm của họ càng lâu, thì các nhà tổ chức sòng bạc càng chắc chắn rằng họ sẽ lấy được tiền của bạn.
Một nhà giao dịch cần phải hiểu biết về kỳ vọng toán học. Tùy thuộc vào người có lợi thế toán học trong trò chơi, nó được gọi là lợi thế của người chơi - kỳ vọng tích cực, hoặc lợi thế của nhà cái cờ bạc - kỳ vọng tiêu cực. Giả sử chúng ta đang chơi sấp ngửa. Cả bạn và tôi đều không có lợi thế, mỗi người đều có 50% cơ hội chiến thắng. Nhưng nếu chúng tôi đưa trò chơi này đến một sòng bạc giảm giá 10% cho mỗi lần quay, thì bạn chỉ thắng được 90 xu cho mỗi đô la bạn thua. Lợi thế này của nhà cái cờ bạc biến thành một kỳ vọng toán học tiêu cực mạnh mẽ đối với bạn với tư cách là một người chơi. Và không có hệ thống kiểm soát vốn, không có chiến lược nào có thể đánh bại trò chơi kỳ vọng tiêu cực.
Trong các trò chơi có kỳ vọng toán học tiêu cực, không có kế hoạch quản lý tiền (chiến lược) nào giúp bạn trở thành người chiến thắng.
Một điều thú vị là roulette, kẻ đứng đầu của tất cả các trò chơi cờ bạc, chúng ta hãy lấy nó làm cơ sở. Vì vậy, sòng bạc, tiếng la hét, tiếng ồn, cảm xúc và màn trình diễn hào nhoáng, nhưng chúng tôi sẽ tập trung vào roulette. Hãy tính toán kỳ vọng toán học khi chơi roulette nếu bạn chỉ chơi đỏ đen (nhân tiện, điều này là dài hay ngắn). Vì vậy, chỉ có 38 sân chơi trên bàn roulette - 36 số (18 ô đỏ và 18 ô đen), cũng như hai số không (hãy chơi roulette với hai số không). Như vậy, xác suất thắng khi cược đỏ hoặc đen là xấp xỉ 0,45 (18/38). Trong trường hợp đặt cược có kết quả khả quan, chúng tôi nhân đôi tiền cược của mình và trong trường hợp thất bại, chúng tôi sẽ mất tất cả tiền cược. Ồ vâng, trong trường hợp bằng 0, chúng tôi cũng mất tiền. Do đó, chúng tôi có một kỳ vọng toán học tiêu cực. Trò chơi này có thể được gọi là không có lãi do sự hiện diện của hai số không giữa các sân chơi, trong trường hợp sòng bạc đặt cược của chúng tôi có lợi. Một ô chiếm khoảng 2,6% trên bánh xe roulette, hai ô là hơn 5%, đây là tỷ lệ trung bình mà các chủ sòng bạc bỏ vào túi của họ từ mỗi giao dịch, vì vậy sòng bạc đang từ từ bơm tiền ra khỏi khách hàng, kiếm được nhiều tiền. nhiều thập kỷ.
Tất nhiên, đối với sòng bạc, trò chơi này có một kỳ vọng toán học dương, với hai số không, sòng bạc sẽ nhận được tiền của người chơi trong 20 trường hợp trên tổng số 38. Và trò chơi tiếp tục càng lâu, sòng bạc sẽ càng nhận được nhiều lợi nhuận.
Và kỳ vọng toán học của trò chơi tài chính là gì? Cược trên các công cụ tài chính có tất cả các thuộc tính bên ngoài của cờ bạc, trò chơi tài chính trên sàn chứng khoán phun không roulette vào một số lượng lớn các thành phần xác suất - chênh lệch, hoa hồng trao đổi, hoa hồng môi giới, phí đăng ký sử dụng thiết bị đầu cuối trao đổi, phí chuyển tiền sang và trên thực tế, thuế 13% đối với lợi nhuận trong tương lai tổng cộng là một loại tương tự của trò roulette bằng không. Điều này cung cấp cơ sở để nói về một kỳ vọng toán học tiêu cực, ban đầu bất lợi cho người chơi (nhà giao dịch).
Tôi muốn bạn hiểu - Không có phương pháp quản lý tiền bạc, không có chiến lược nào có thể biến một kỳ vọng tiêu cực thành tích cực. Đây là một nhận xét hoàn toàn chính xác. Không có bằng chứng toán học cho khẳng định này. Tuy nhiên, điều này không có nghĩa là điều này không thể xảy ra. Tất nhiên, trong cờ bạc, một người tham gia có thể tham gia vào một chuỗi tiền thắng, trùng hợp và chỉ cần dừng chơi, kết quả là một người như vậy về cơ bản sẽ là người chiến thắng. Nhưng anh ta sẽ bỏ game trong bao lâu?
Do đó, trường hợp duy nhất mà bạn có cơ hội chiến thắng trong thời gian dài là một trò chơi có kỳ vọng toán học tích cực.. Tôi nghĩ rằng bạn thường có thể thắng bằng cách đặt cược cùng kích thước nhiều lần và chỉ khi không có rào cản hấp thụ phía trên. Một con bạc bắt đầu với 100 đô la sẽ ngừng chơi nếu tài khoản của anh ta tăng lên 101 đô la. Mục tiêu trên ($ 101) này được gọi là hàng rào hấp thụ. Giả sử một người chơi luôn đặt 1 đô la vào màu đỏ của trò quay roulette trong đó 18 sọc màu đỏ, 18 sọc màu đen, 2 sọc là số 0, tiền sẽ được chuyển đến sòng bạc bằng 0. Vì vậy, trò chơi được chơi với một kỳ vọng toán học tiêu cực nhỏ. Một người chơi có nhiều khả năng thấy tài khoản của họ tăng lên $ 101 và người chơi ngừng chơi hơn là tài khoản của họ giảm xuống 0 và người chơi không có gì để chơi. Nếu một người chơi chơi roulette nhiều lần, anh ta sẽ trở thành con mồi của một kỳ vọng toán học tiêu cực. Nếu bạn chỉ chơi một trò chơi như vậy một lần, thì tiên đề về sự phá sản không thể tránh khỏi, tất nhiên, không áp dụng, nếu bạn chơi nó một lần, hãy nói đến sức mạnh của một người bạn đời tiêu cực. kỳ vọng sẽ càng yếu càng tốt. Sự khác biệt giữa kỳ vọng tiêu cực và kỳ vọng tích cực là sự khác biệt giữa thời gian tồn tại và chết của khoản tiền gửi của bạn.
Khi bạn hiểu rằng trò chơi có kỳ vọng toán học tiêu cực, thì cách tốt nhất là không đặt cược. nhớ lấy không có chiến lược quản lý tiền bạc nào có thể biến một trận thua thành một trận thắng. Giả sử bạn vẫn phải đặt cược trong một trò chơi kỳ vọng tiêu cực, thì chiến lược tốt nhất sẽ là " chiến lược can đảm tối đa » . Nói cách khác, bạn muốn đặt cược càng ít càng tốt (trái ngược với một trò chơi kỳ vọng tích cực, nơi bạn nên đặt cược thường xuyên nhất có thể, tốt nhất là không bỏ cuộc). Vì vậy, bạn càng thực hiện nhiều nỗ lực, bạn càng có nhiều khả năng thua cuộc nếu bạn có một kỳ vọng tiêu cực. Do đó, với một kỳ vọng tiêu cực, sẽ có ít khả năng thua hơn nếu thời lượng của trò chơi được rút ngắn (nghĩa là, khi số lần thử gần bằng 1). Nếu bạn đang chơi một trò chơi mà 49% cơ hội thắng $ 1 và 51% cơ hội thua $ 1, thì tốt nhất bạn chỉ nên chơi một lần. Bạn càng đặt nhiều cược, xác suất bạn thua càng lớn (với xác suất thua gần như chắc chắn 100% khi trò chơi tiến đến vô cùng với kỳ vọng âm).
Người tổ chức trò chơi, sòng bạc - sẽ không nói với nhà giao dịch về kỳ vọng toán học, "họ" sẽ nói với nhà giao dịch về cơ hội chiến thắng và tìm nhiều lý do khác nhau để nhà giao dịch đặt cược. Lắng nghe những người tổ chức trò chơi và một số lượng lớn những người chơi gần thị trường nhận được hoa hồng mà không phải mạo hiểm tiền của họ, nhà giao dịch tin rằng để một trò chơi thành công, điều quan trọng là phải phân tích biểu đồ, tin tức, vẽ đường dựa trên khoa học giả của những người đó. phân tích và từ đó tìm ra thời điểm thích hợp để mở các vị thế và do đó được cho là tăng độ tin cậy của hệ thống - chiến lược của bạn (nếu có) và đánh bại thị trường. Nhưng sự thật là ít nhất 97% những người cố gắng phát minh ra các hệ thống chiến lược giao dịch chỉ đang cố gắng tìm đầu vào lý tưởng. Tín hiệu đầu vào này bất lực so với kỳ vọng âm về mặt toán học ban đầu. Trên thực tế, các nhà giao dịch hầu như luôn nói về việc hệ thống của họ có ít nhất 60% hệ số an toàn. Nhưng đồng thời họ cũng thắc mắc tại sao họ không kiếm được tiền, về lâu dài các nhà giao dịch bị thua lỗ! Hãy hiểu rằng ngay cả một hệ thống có tỷ lệ thắng cao với kỳ vọng toán học âm cũng là một con đường dẫn đến hư không, điều tốt nhất mà một nhà giao dịch có thể làm là dừng lại trên một chuỗi chiến thắng và không tham gia thị trường nữa.
Một chi tiết thú vị khác, giả sử bạn bắt đầu trò chơi với một đô la, giành chiến thắng trong lần quay đầu tiên và kiếm được một đô la. Trong lần quay tiếp theo, bạn đặt cược toàn bộ tài khoản của mình (2 đô la), nhưng lần này bạn thua và mất chúng. Bạn đã mất số tiền ban đầu là $ 1 và $ 1. Thực tế là nếu bạn sử dụng hết 100% tài khoản thì bạn sẽ thoát game ngay khi gặp thua lỗ, đó là điều không thể tránh khỏi. Một quy tắc quan trọng được áp dụng từ điều này, nếu bạn vẫn bắt đầu trò chơi, thì hãy chơi với các cược tương tự và thu lợi nhuận về cho mình. Không tham gia thị trường với các khoản cược lớn với một phép toán tiêu cực
Các nhà giao dịch ngắn hạn thường xuyên nói những điều như thể tôi là một nhà giao dịch trong ngày thành công. Tôi ra vào thị trường vài lần trong ngày. Và tôi kiếm tiền hầu như mỗi ngày. Nhưng hôm qua tôi đã mất gần một năm lợi nhuận và tôi rất buồn về điều đó. Những lỗi như vậy xảy ra do thay đổi cách đặt cược, rơi vào bẫy của việc sử dụng đòn bẩy và giao dịch theo cảm tính. Lựa chọn một mục nhập, kiếm tiền trong một thời gian và kết quả là cạn kiệt tài khoản, đây là số phận của đại đa số các nhà giao dịch, những người chơi nhưng lĩnh vực của một người bạn đời tiêu cực. kỳ vọng.
Làm thế nào để các nhà giao dịch chiến đấu với thị trường? Nỗ lực phá vỡ kỳ vọng toán học tiêu cực là cùng một chuỗi cược vào cùng một “sự kiện”. Đây là một ví dụ điển hình về cờ bạc trong đó người chơi cố gắng tận dụng lợi thế của các ván bài. Trường hợp duy nhất khiến họ thua với cách đánh này là khi có nhiều lượt đánh giống nhau liên tiếp trong một chuỗi. Sê-ri, càng nhỏ càng tốt - hiệu quả hơn trò chơi mù, tuy nhiên, sê-ri không mang lại kỳ vọng toán học tích cực.
Tất cả các bạn chắc hẳn đã nghe nói về Martingale, đây là một chiến lược theo chuỗi được cải tiến. Ở đây người chơi bắt đầu với mức đặt cược tối thiểu, thường là 1 đô la, và nhân đôi tiền cược sau mỗi lần thua. Về mặt lý thuyết, sớm muộn gì anh ta cũng phải thắng và sau đó lấy lại tất cả những gì anh ta đã mất cộng với một đô la. Sau đó, anh ta có thể đặt cược tối thiểu một lần nữa và bắt đầu lại. Khái niệm cơ bản của phương pháp Martingale dựa trên thực tế là khi số tiền giảm đi do thua lỗ, thì khả năng bù đắp tổn thất sẽ tăng lên hoặc giữ nguyên. Đây là một kiểu quản lý tiền phổ biến của những người chơi cờ bạc. Hệ thống nhân đôi có vẻ giống như một đôi bên cùng có lợi cho đến khi bạn nhận ra rằng một chuỗi thua dài sẽ hủy hoại bất kỳ người chơi nào, bất kể anh ta có giàu đến đâu. Người chơi bắt đầu với 1 đô la và thua 46 lần phải đặt cược thứ 47 là 70 nghìn tỷ đô la, và con số này nhiều hơn chi phí của toàn thế giới (khoảng 50 nghìn tỷ đồng). Rõ ràng là anh ta sẽ hết tiền sớm hơn nhiều hoặc anh ta sẽ gặp phải những hạn chế về tiền gửi hoặc sòng bạc của mình. Tôi nghĩ rằng hệ thống nhân đôi là vô ích nếu bạn có một kỳ vọng toán học tiêu cực và quá mạo hiểm để sử dụng hệ thống này cho số tiền của riêng bạn.
Trong trường hợp tiếp tục vô hạn, trò chơi với kỳ vọng toán học tiêu cực là vô ích. Nhưng với số lượng series có hạn, vẫn có cơ hội trúng thưởng. Hoặc bạn cần tìm một chiếc chiếu. một trò chơi tích cực trong đó lợi nhuận có thể sẽ lớn hơn số lỗ có thể xảy ra trên 1 lần đặt cược.
Hầu hết các nhà giao dịch chết vì một trong hai viên đạn - sự thiếu hiểu biết và cảm xúc. Những người giáo dân chơi theo linh cảm, tham gia vào các giao dịch mà họ - do kỳ vọng toán học tiêu cực - nên đã bỏ lỡ. Nếu họ sống sót, sau đó, sau khi học được, họ bắt đầu phát triển các hệ thống thông minh hơn. Sau đó, tự tin vào bản thân, họ thò đầu ra khỏi chiến hào - và rơi xuống dưới viên đạn thứ hai. Quá tự tin, họ đặt cược quá nhiều vào một giao dịch và bị loại khỏi cuộc chơi sau một chuỗi thua lỗ ngắn. Cảm xúc có tác động trực tiếp nhất đến kết quả tài chính mà nhà đầu tư nhận được - ở mức độ lớn hơn, người chơi từ việc đầu cơ tài chính. Và hành vi của một người càng cảm tính, thì sự sai lệch của kỳ vọng toán học về kết quả tài chính của giao dịch so với thực tế sẽ càng có ý nghĩa. Đối với cờ bạc với kỳ vọng toán học tiêu cực, kết quả tài chính thu được dưới tác động của cảm xúc là cái chết của khoản tiền gửi.
Theo quy định, bất kỳ trò chơi nào có giải thưởng bằng tiền mặt, có thể là xổ số, đặt cược trên đường đua và tại các nhà cái, máy đánh bạc, v.v., đều là các trò chơi có kỳ vọng toán học tiêu cực đối với người chơi. Sòng bạc không chỉ tổ chức những trò chơi này cho bạn. Điểm đặc biệt của nhà giao dịch bình thường là anh ta không thể tính toán tất cả những điều nhỏ nhặt đang chờ đợi anh ta trong tương lai, và do đó, tương lai của trò chơi của anh ta là một cái kết bị bỏ qua.
Tôi muốn bạn hiểu rằng việc tham gia vào bất kỳ trò chơi nào với kỳ vọng tiêu cực về toán học không thể được coi là một nguồn thu nhập ổn định.
Để làm gì? Mọi người đều tự quyết định, tôi nhận thấy kỳ vọng tích cực về mặt toán học đối với quyền chọn cổ phiếu, nhưng ngay cả ở đó, những thay đổi liên tục trong luật chơi của các nhà môi giới và sàn giao dịch dẫn đến thu nhập cuối cùng giảm mạnh. Con số không của trò roulette về chênh lệch, yêu cầu, môi giới và những thứ lặt vặt khác làm giảm nghiêm trọng lợi nhuận cuối cùng, nhưng chỉ với việc sử dụng các tùy chọn, bạn có thể xây dựng hệ thống kiểm tra + trong “sòng bạc của thế kỷ 21” này.
Tìm kiếm kỳ vọng tích cực về mặt toán học bằng bất kỳ phương tiện nào!
Tôi nghĩ vậy, chìa khóa để kiếm tiền trên thị trường tài chính là phải có một hệ thống với kỳ vọng toán học tích cực cao, sử dụng hệ thống này, điều cực kỳ quan trọng là sử dụng quy mô vị thế đã được thiết lập ban đầu, hoạt động nghiêm ngặt theo các quy tắc và lặp đi lặp lại miễn là có thể tiếp tục trò chơi và kiếm tiền bằng cách chiến đấu với những trò hề của những người tổ chức "sòng bạc" này.
Mỗi giá trị riêng biệt hoàn toàn được xác định bởi chức năng phân phối của nó. Ngoài ra, để giải quyết các vấn đề thực tế, chỉ cần biết một số đặc điểm số là đủ, nhờ đó có thể trình bày các đặc điểm chính của một biến ngẫu nhiên ở dạng ngắn gọn.
Những số lượng này chủ yếu là gia trị được ki vọng và sự phân tán .
Gia trị được ki vọng- giá trị trung bình của một biến ngẫu nhiên trong lý thuyết xác suất. Được chỉ định là.
Theo cách đơn giản nhất, kỳ vọng toán học của một biến ngẫu nhiên X (w), được tìm thấy như tích phânLebesgueđối với phép đo xác suất R nguyên bản không gian xác suất![]()
Bạn cũng có thể tìm thấy kỳ vọng toán học của một giá trị như Tích phân Lebesgue từ X theo phân phối xác suất R X số lượng X:
![]()
tập hợp tất cả các giá trị có thể có ở đâu X.
Kỳ vọng toán học của các hàm từ một biến ngẫu nhiên X là thông qua phân phối R X. Ví dụ, nếu X- biến ngẫu nhiên với các giá trị trong và f (x)- rõ ràng Borelhàm số X , sau đó:
Nếu một F (x)- Chức năng phân phối X, thì kỳ vọng toán học có thể biểu diễn được tích phânLebesgue - Stieltjes (hoặc Riemann - Stieltjes):
![]()
trong khi khả năng tích hợp X theo nghĩa nào ( * ) tương ứng với tính hữu hạn của tích phân
![]()
Trong những trường hợp cụ thể, nếu X có phân phối rời rạc với các giá trị có thể xảy ra x k, k = 1, 2,. và xác suất, sau đó
![]()
nếu X có phân phối liên tục tuyệt đối với mật độ xác suất p (x), sau đó
![]()
trong trường hợp này, sự tồn tại của một kỳ vọng toán học tương đương với sự hội tụ tuyệt đối của chuỗi hoặc tích phân tương ứng.
Các tính chất của kỳ vọng toán học của một biến ngẫu nhiên.
- Kỳ vọng toán học của một giá trị không đổi bằng với giá trị này:
C- liên tục;
- M = C.M [X]
- Kỳ vọng toán học của tổng các giá trị được lấy ngẫu nhiên bằng tổng các kỳ vọng toán học của chúng:
![]()
- Kỳ vọng toán học về tích của các biến ngẫu nhiên độc lập = tích của các kỳ vọng toán học của chúng:
M = M [X] + M [Y]
nếu X và Y sống độc lập.
nếu chuỗi hội tụ:
![]()
Thuật toán tính kỳ vọng toán học.
Tính chất của biến ngẫu nhiên rời rạc: tất cả các giá trị của chúng có thể được đánh số lại bằng số tự nhiên; cân bằng mỗi giá trị với một xác suất khác không.
1. Nhân các cặp lần lượt: x tôi trên số Pi.
2. Thêm sản phẩm của từng cặp x tôi p tôi.
Ví dụ, vì N = 4 :
Hàm phân phối của một biến ngẫu nhiên rời rạc theo từng bước, nó tăng đột ngột tại những điểm mà xác suất có dấu tích cực.
Ví dụ: Tìm kỳ vọng toán học bằng công thức.
- số trẻ trai trong số 10 trẻ sơ sinh.
Rõ ràng là con số này không được biết trước, và trong mười đứa trẻ được sinh ra tiếp theo có thể có:
Hoặc con trai - một và chỉ một trong số các tùy chọn được liệt kê.
Và, để giữ gìn vóc dáng, một chút giáo dục thể chất:
- khoảng cách nhảy xa (trong một số đơn vị).
Ngay cả những bậc thầy về thể thao cũng không thể đoán trước được :)
Tuy nhiên, giả thuyết của bạn là gì?
2) Biến ngẫu nhiên liên tục - nhận tất cả các giá trị số từ một số phạm vi hữu hạn hoặc vô hạn.
Ghi chú : từ viết tắt DSV và NSV phổ biến trong tài liệu giáo dục
Đầu tiên, hãy phân tích một biến ngẫu nhiên rời rạc, sau đó - tiếp diễn.
Luật phân phối của một biến ngẫu nhiên rời rạc
- Cái này sự phù hợp giữa các giá trị có thể có của đại lượng này và xác suất của chúng. Thông thường, luật được viết trong bảng:
Thuật ngữ này khá phổ biến hàng ngang phân bổ, nhưng trong một số tình huống, nó nghe có vẻ mơ hồ, và do đó tôi sẽ tuân thủ "luật".
Và bây giờ điểm rất quan trọng: vì biến ngẫu nhiên nhất thiết sẽ chấp nhận một trong những giá trị, sau đó các sự kiện tương ứng hình thành nhóm đầy đủ và tổng các xác suất xảy ra của chúng bằng một:
hoặc, nếu được viết gấp:
Vì vậy, ví dụ, luật phân phối xác suất của các điểm trên một con súc sắc có dạng sau: 
Miễn bình luận.
Bạn có thể có ấn tượng rằng một biến ngẫu nhiên rời rạc chỉ có thể nhận các giá trị nguyên "tốt". Hãy xua tan ảo tưởng - chúng có thể là bất cứ thứ gì:
ví dụ 1
Một số trò chơi có luật phân phối phần thưởng sau: 
… Có lẽ bạn đã mơ về những nhiệm vụ như vậy từ rất lâu rồi :) Hãy để tôi kể cho bạn nghe một bí mật - tôi cũng vậy. Đặc biệt là sau khi hoàn thành công việc về lý thuyết trường.
Quyết định: vì một biến ngẫu nhiên chỉ có thể nhận một trong ba giá trị, nên các sự kiện tương ứng sẽ hình thành nhóm đầy đủ, có nghĩa là tổng các xác suất của chúng bằng một: ![]()
Chúng tôi vạch mặt "đảng phái":
- do đó, xác suất thắng các đơn vị quy ước là 0,4.
Kiểm soát: những gì bạn cần đảm bảo.
Trả lời:
Không có gì lạ khi luật phân phối cần được biên soạn một cách độc lập. Đối với việc sử dụng này định nghĩa cổ điển của xác suất, định lý nhân / cộng cho xác suất sự kiện và các loại chip khác tervera:
Ví dụ 2
Có 50 tờ vé số trong hộp, trong đó có 12 tờ trúng thưởng và 2 trong số đó trúng 1000 rúp mỗi tờ và số còn lại - mỗi tờ 100 rúp. Lập quy luật phân phối của một biến ngẫu nhiên - kích thước của số tiền thắng cược, nếu một vé được rút ngẫu nhiên từ hộp.
Quyết định: như bạn đã nhận thấy, theo thông lệ, bạn có thể đặt các giá trị của một biến ngẫu nhiên vào thứ tự tăng dần. Do đó, chúng tôi bắt đầu với số tiền thắng cược nhỏ nhất, và cụ thể là rúp.
Tổng cộng có 50 - 12 = 38 vé như vậy, và theo định nghĩa cổ điển:là xác suất để một vé được rút ngẫu nhiên không trúng thưởng.
Các trường hợp còn lại đều đơn giản. Xác suất giành được rúp là:
Kiểm tra: - và đây là thời điểm đặc biệt thú vị của những nhiệm vụ như vậy!
Trả lời: luật phân phối phần thưởng bắt buộc: ![]()
Nhiệm vụ sau đây cho một quyết định độc lập:
Ví dụ 3
Xác suất để người bắn trúng mục tiêu là. Lập luật phân phối cho một biến ngẫu nhiên - số lần bắn trúng sau 2 lần bắn.
... Tôi biết rằng bạn nhớ anh ấy :) Chúng tôi nhớ định lý nhân và cộng. Lời giải và đáp án cuối bài.
Luật phân phối hoàn toàn mô tả một biến ngẫu nhiên, nhưng trong thực tế, nếu chỉ biết một số biến thì hữu ích (và đôi khi hữu ích hơn). đặc điểm số .
Kỳ vọng toán học của một biến ngẫu nhiên rời rạc
Nói một cách dễ hiểu, điều này giá trị kỳ vọng trung bình với thử nghiệm lặp đi lặp lại. Để một biến ngẫu nhiên nhận các giá trị có xác suất
tương ứng. Khi đó, kỳ vọng toán học của biến ngẫu nhiên này bằng tổng sản phẩm tất cả các giá trị của nó theo các xác suất tương ứng:
hoặc ở dạng gấp: ![]()
Ví dụ, hãy tính toán kỳ vọng toán học của một biến ngẫu nhiên - số điểm rơi trên một viên xúc xắc:
Bây giờ chúng ta hãy nhớ lại trò chơi giả định của chúng ta: 
Câu hỏi được đặt ra: liệu nó có mang lại lợi nhuận khi chơi trò chơi này không? ... ai có bất kỳ ấn tượng nào? Vì vậy, bạn không thể nói "thuận tay"! Nhưng câu hỏi này có thể dễ dàng trả lời bằng cách tính toán kỳ vọng toán học, về bản chất - bình quân gia quyền xác suất chiến thắng:
Do đó, kỳ vọng toán học của trò chơi này thua cuộc.
Đừng tin tưởng vào số lần hiển thị - hãy tin tưởng vào những con số!
Đúng, ở đây bạn có thể thắng 10, thậm chí 20-30 lần liên tiếp, nhưng về lâu dài chắc chắn chúng ta sẽ bị hủy hoại. Và tôi sẽ không khuyên bạn chơi những trò chơi như vậy :) Chà, có lẽ thôi cho vui.
Từ tất cả những điều trên, kỳ vọng toán học KHÔNG phải là giá trị NGẪU NHIÊN.
Nhiệm vụ sáng tạo cho nghiên cứu độc lập:
Ví dụ 4
Mr X chơi trò roulette châu Âu theo hệ thống sau: anh ấy liên tục đặt cược 100 rúp vào màu đỏ. Soạn thảo luật phân phối của một biến ngẫu nhiên - phần thưởng của nó. Tính toán kỳ vọng chiến thắng và làm tròn đến kopecks. Bao nhiêu trung bình người chơi có thua mỗi trăm lần đặt cược không?
Thẩm quyền giải quyết : Roulette châu Âu bao gồm 18 khu vực màu đỏ, 18 màu đen và 1 khu vực màu xanh lá cây ("không"). Trong trường hợp "đỏ" bị rơi ra, người chơi được trả một khoản tiền cược gấp đôi, nếu không, nó sẽ được tính vào thu nhập của sòng bạc
Có nhiều hệ thống roulette khác mà bạn có thể tạo bảng xác suất của riêng mình. Nhưng đây là trường hợp chúng ta không cần bất kỳ luật và bảng phân phối nào, bởi vì nó được thiết lập chắc chắn rằng kỳ vọng toán học của người chơi sẽ hoàn toàn giống nhau. Chỉ những thay đổi từ hệ thống này sang hệ thống khác
Gia trị được ki vọng. kỳ vọng toán học biến ngẫu nhiên rời rạc X, nhận một số giá trị hữu hạn Xtôi với xác suất Rtôi, được gọi là tổng:
kỳ vọng toán học biến ngẫu nhiên liên tục Xđược gọi là tích phân của tích các giá trị của nó X về mật độ phân phối xác suất f(x):
(6b)
Tích phân không đúng (6 b) được giả định là hoàn toàn hội tụ (nếu không, chúng ta nói rằng kỳ vọng M(X) không tồn tại). Kỳ vọng toán học đặc trưng cho nghĩa là biến ngẫu nhiên X. Chiều của nó trùng với chiều của một biến ngẫu nhiên.
Các thuộc tính của kỳ vọng toán học:
Sự phân tán. sự phân tán biến ngẫu nhiên X số được gọi là:
Sự phân tán là đặc điểm phân tán giá trị của một biến ngẫu nhiên X so với giá trị trung bình của nó M(X). Thứ nguyên của phương sai bằng thứ nguyên của bình phương biến ngẫu nhiên. Dựa trên các định nghĩa của phương sai (8) và kỳ vọng toán học (5) đối với biến ngẫu nhiên rời rạc và (6) đối với biến ngẫu nhiên liên tục, chúng tôi thu được các biểu thức tương tự cho phương sai:
(9)
Đây m = M(X).
Thuộc tính phân tán:
Độ lệch chuẩn:
(11)
Vì thứ nguyên của độ lệch chuẩn giống với thứ nguyên của một biến ngẫu nhiên, nên nó thường hơn phương sai được sử dụng làm thước đo độ phân tán.
các mômen phân phối. Các khái niệm về kỳ vọng toán học và phương sai là những trường hợp đặc biệt của một khái niệm tổng quát hơn cho các đặc tính số của các biến ngẫu nhiên - thời điểm phân phối. Mômen phân phối của một biến ngẫu nhiên được giới thiệu dưới dạng kỳ vọng toán học của một số hàm đơn giản của một biến ngẫu nhiên. Vì vậy, thời điểm đặt hàng k liên quan đến điểm X 0 được gọi là kỳ vọng M(X–X 0 )k. Khoảnh khắc liên quan đến điểm gốc X= 0 được gọi những khoảnh khắc ban đầu và được đánh dấu:
(12)
Thời điểm ban đầu của đơn hàng đầu tiên là trung tâm phân phối của biến ngẫu nhiên được coi là:
(13)
Các khoảnh khắc liên quan đến trung tâm phân phối X= m triệu tập những khoảnh khắc trung tâm và được đánh dấu:
(14)
Từ (7) cho thấy mômen trung tâm của bậc nhất luôn bằng 0:
Các mômen trung tâm không phụ thuộc vào nguồn gốc của các giá trị của biến ngẫu nhiên, vì với sự dịch chuyển của một giá trị không đổi Với trung tâm phân phối của nó được dịch chuyển theo cùng một giá trị Với, và độ lệch so với trung tâm không thay đổi: X – m = (X – Với) – (m – Với).Bây giờ rõ ràng là sự phân tán- Cái này thời điểm trung tâm thứ hai:
Không đối xứng. Thời điểm trung tâm của đơn hàng thứ ba:
(17)
phục vụ để đánh giá độ lệch phân phối. Nếu phân bố đối xứng về điểm X= m, thì thời điểm trung tâm của lệnh thứ ba sẽ bằng 0 (cũng như tất cả các thời điểm trung tâm của lệnh lẻ). Do đó, nếu mômen trung tâm của bậc ba khác 0, thì phân phối không thể đối xứng. Độ lớn của sự bất đối xứng được ước tính bằng cách sử dụng không thứ nguyên hệ số bất đối xứng:
(18)
Dấu hiệu của hệ số bất đối xứng (18) cho biết sự không đối xứng bên phải hoặc bên trái (Hình 2).
Cơm. 2. Các dạng bất đối xứng của các phân phối.
Thặng dư. Thời điểm trung tâm của lệnh thứ tư:
(19)
phục vụ để đánh giá cái gọi là kurtosis, xác định mức độ dốc (độ nhọn) của đường cong phân phối gần trung tâm phân phối so với đường cong phân phối chuẩn. Vì đối với phân phối chuẩn, số lượng được lấy làm kurtosis là:
(20)
Trên hình. 3 cho thấy các ví dụ về đường cong phân phối với các giá trị kurtosis khác nhau. Đối với một phân phối chuẩn E= 0. Đường cong có đỉnh hơn bình thường có độ cong dương và đường cong có đỉnh phẳng hơn có độ cong âm.
Cơm. 3. Đường cong phân bố với các mức độ dốc khác nhau (kurtosis).
Các mômen bậc cao trong các ứng dụng kỹ thuật của thống kê toán học thường không được sử dụng.
Thời trang rời rạc biến ngẫu nhiên là giá trị có thể xảy ra nhất của nó. Thời trang tiếp diễn một biến ngẫu nhiên là giá trị của nó tại đó mật độ xác suất là lớn nhất (Hình 2). Nếu đường cong phân phối có một cực đại, thì phân phối được gọi là không phương thức. Nếu đường cong phân phối có nhiều hơn một cực đại, thì phân phối được gọi là đa phương thức. Đôi khi có những phân phối mà đường cong của chúng không phải là cực đại mà là cực tiểu. Các phân phối như vậy được gọi là antimodal. Trong trường hợp chung, phương thức và kỳ vọng toán học của một biến ngẫu nhiên không trùng nhau. Trong một trường hợp cụ thể, đối với phương thức, I E. có một chế độ, một phân phối đối xứng, và với điều kiện là có một kỳ vọng toán học, kỳ vọng sau trùng với chế độ và tâm đối xứng của phân phối.
Trung bình biến ngẫu nhiên X là ý nghĩa của nó Tôi, mà quyền bình đẳng giữ: tức là có khả năng như nhau là biến ngẫu nhiên X sẽ ít hơn hoặc nhiều hơn Tôi. Về mặt hình học Trung bình là abscissa của điểm mà tại đó diện tích dưới đường cong phân phối được chia đôi (Hình 2). Trong trường hợp phân phối theo phương thức đối xứng, giá trị trung vị, chế độ và giá trị trung bình là như nhau.
Từ khóa » Vọng Toán
-
Biến Ngẫu Nhiên – Wikipedia Tiếng Việt
-
Tính Toán Kỳ Vọng. Kỳ Vọng Toán Học Là Phân Phối Xác Suất Của Một ...
-
Gia Trị được Ki Vọng (toán Học) - Mimir Bách Khoa Toàn Thư
-
Giá Trị Kỳ Vọng E (X) | Xác Suất - RT
-
Xác Suất Và Thống Kê - Chương III: Kỳ Vọng Toán Của Biến Ngẫu ...
-
Lý Thuyết Biến Ngẫu Nhiên | Kỳ Vọng Toán E(X) | Phần 2 - YouTube
-
Cách Tính Giá Trị Kỳ Vọng
-
Từ điển Tiếng Việt "kì Vọng Toán Học" - Là Gì?
-
Giá Trị Kỳ Vọng Là Gì? - VietnamFinance
-
Bài 3: Phân Phối Xác Suất Có điều Kiện Và Kỳ Vọng Toán Có điều Kiện
-
Ước Lượng Kì Vọng Toán Của đại Lượng Ngẫu Nhiên - Tài Liệu Text
-
Bài Giảng Xác Suất Thống Kê: Bài 5 - Kỳ Vọng Toán Của Biến Ngẫu Nhiên
-
Cách Tính Giá Trị Kỳ Vọng - Xác Suất & Trò Chơi - EFERRIT.COM